This project showcases an advanced and interactive Human-Machine Interface (HMI) for simulating the operation and control of an industrial drying oven using the RT-Thread HMI board. The custom dashboard enables users to select between preset automatic drying modes and manual configuration, visualize real-time oven conditions, monitor safety with active notifications and locking logic, and prototype smart appliance features with scalability and user-friendly design.
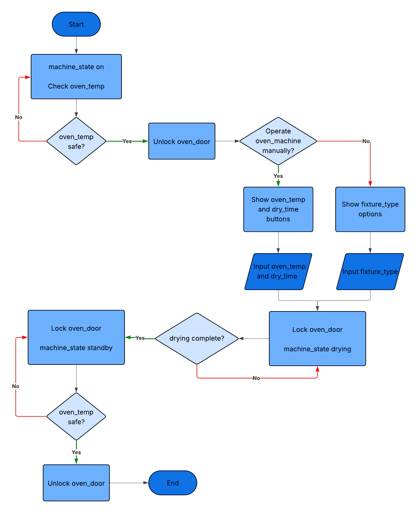
Industrial ovens require precise temperature control, reliable timing, and robust safety mechanisms to prevent hazards and maintain material quality. The project’s dashboard simulates these requirements in a user-friendly interface:
Users select automatic drying presets with standard industrial set points, or switch to manual operation using rotary controls that mimic physical potentiometers.
- Users select automatic drying presets with standard industrial set points, or switch to manual operation using rotary controls that mimic physical potentiometers.
- Each operation mode instantly updates dashboard panels, showing the current temperature, drying time, and system status.
- Safety logic—represented by red or green circles—locks the door and warns users at unsafe temperature levels using real-time notifications.This digital twin approach allows safe prototyping and easy modifications, laying the foundation for real-world oven automation, process monitoring, and user experience research. Future work may add user-defined presets, remote control, data logging, and more.
Industrial drying ovens play a crucial role in sectors such as manufacturing, research, and electronics. Effective oven control systems require high accuracy, safety, intuitive interaction, and flexibility for various product types. HMIs are essential for modern automation and this simulator minimizes development cost and risk, facilitates rapid design iterations, and supports team collaboration by providing a clear, interactive model of real oven operations.raneovens+1
ChallengesDeveloping this project involved several technical and design hurdles:
- Synchronizing user input with real-time safety logic and notifications to ensure instant feedback and intuitive operation.
- Mapping dashboard UI elements to simulated sensor readings and backend safety controls.
- Exporting and integrating assets between SquareLine Studio and RT-Thread Studio.
- Debugging hardware integration, especially with external potentiometers and sensor simulators.
RT-Thread BSP provides device drivers, middleware, and system abstractions so peripherals like displays, touch input, and external sensors can be integrated quickly. Use the SDK Manager to update or install board packages before development. Hardware abstraction lets you focus on user logic and safety algorithms rather than low-level details.
https://github.com/RT-Thread-packages/lv_demo_music.git
https://github.com/lvgl/lvgl.git
- Download the RT-Thread Studio installer from the official website.
- Complete installation by following on-screen instructions and launching the program.
- Create a new project with “File” → “New” → “RT-Thread Project”; select your board, project name, and template (“Example” recommended for first-time users).rt-thread
- Set up the project workspace—the Studio Explorer window shows your file and folder structure for easy navigation.
- Double-click “RT-Thread Settings” to open board/system configurations, adjusting parameters to your board’s needs.
- Add drivers, middleware, and service packages from the Package Center (“Add it now”).
- Configure project includes, macro definitions, and linker scripts via the toolbar or “Settings” menu.
- Save all configuration changes so the project builds successfully.
- Copy the GUI asset files exported from SquareLine Studio into your project’s “UI” folder.
- Reference the GUI elements in your main application logic. Connect simulated sensor data with visual indicators and notification panels.
- Build and flash the firmware to your HMI board using the “Build” and “Upload/Download” toolbar buttons.
- Use the Debug Configuration menu to configure download parameters and select debugger (J-Link, ST-Link).
- Right-click project items to explore virtual folder/group organization.
- Use STM32CubeMX integration if your workflow requires advanced peripheral configuration.
- Access peripheral registers, memory views, and set watch/breakpoints for in-depth debugging.
Shortcuts:
- Ctrl+H for search
- Ctrl+/ for comments
- Shift+Enter for spacing
- Ctrl+Q for navigation
- Windows 7+ (64-bit), Linux Ubuntu 18.04+, macOS High Sierra 10.13+
- Intel/AMD/ARM, 4GB RAM, DirectX11/OpenGL3.2/Metal GPU, 2GB storagesquareline
- Download SquareLine Studio from https://squareline.io/downloads.
- Run setup file and complete registration/login after launch.
- Start a new SquareLine Studio project, configuring display size (e.g. 480x272 pixels) to match your hardware.
- Design your screens: Add buttons, mode selectors, rotary controls, notification panels, and safety circles. Adjust layout and color scheme to match your dashboard style.
- Use built-in logic nodes to simulate button presses, status changes, and display updates.
- Export your GUI assets—SquareLine creates C/C++ files compatible with LVGL or RT-Thread OS UI workflows. Choose the output folder location.
- (Optional) Simulate interface operation directly in SquareLine Studio before exporting to hardware.
- Copy exported asset files into the “UI” directory of your RT-Thread Studio project.
- Reference and connect GUI objects with backend safety status, simulated sensor inputs, and notification routines.
- Build and flash your project; verify UI appearance and interactivity on the HMI board.
This project is designed as a full simulation and requires only the RT-Thread HMI board connected to a laptop via a USB Type-C cable, which supplies both power and data for development and debugging. No external modules, sensors, or input devices are required for the basic simulation. All dashboard interactions and safety logic are managed using the built-in display and touch functionality of the HMI board.
If users wish to extend this project for real-world integration, the hardware supports additional peripherals such as potentiometers, temperature sensors, USB devices, SD card modules, or network interfaces through onboard connectors and expansion headers. Wiring and integration should be done using official board pinouts and manufacturer datasheets for further development.
DemoScreenshots and video demonstrations:
Main Dashboard: mode selection, notification panels, status box, temperature/drying time display, safety indicator.
Startup Screen:
Dashboard Interface (Idle):
Temperature Input Keypad:
Notifications – Oven Cold:
Notifications – Oven Warming:
Notifications – Oven Hot:
Notifications – High Temperature Warning:
2. Automatic Mode: preset selection view, preset details, active status updates.
Automatic Operation Screen:
3. Manual Operation: rotary potentiometer-style controls for hands-on setting.
Manual Operation Screen:
Manual Operation – Active Values:

_u478pXfFwv.png)




Comments