vinay y.n
Created February 13, 2022

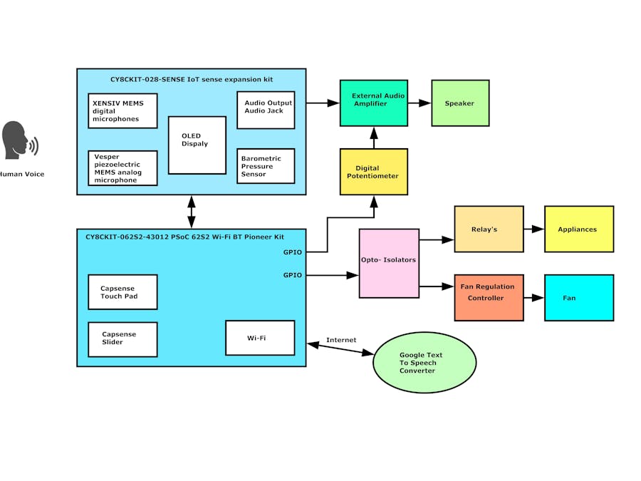
SARAOH(Smart Audio Response And Automation Of Home)

An Intelligent Smart Device With Far Distance Voice command Receiving And Responding System Using SensiML, PicoVoice, PSoC6

72
SARAOH(Smart Audio Response And Automation Of Home)

Credits

vinay y.n
27 projects • 52 followers
An electronic product engineer with 8 years of experience in the field. The passion for electronics began as a hobby 11 years ago.

Comments