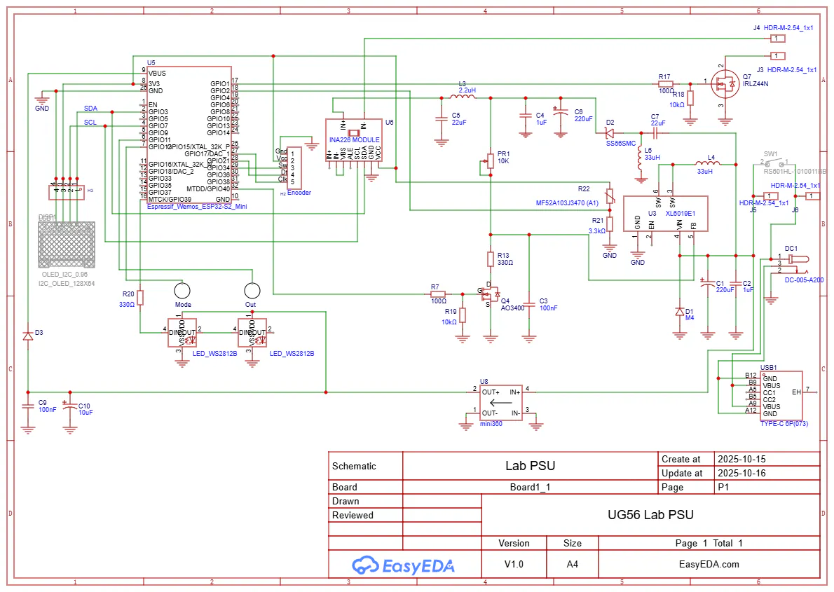
Smart Lab PSU is an open-source controller that turns almost any cheap DC-DC converter (LM2596, XL4015, XL6019, etc.) into a digital lab power supply.No DACs, no expensive chips — just ESP32, PWM, and a touch of analog magic.
The idea is simple:ESP32 controls the converter’s feedback pin via PWM → RC filter → analog level, enabling smooth voltage/current control (CV/CC) with solid precision.
✳️ Features- PID-based voltage and current regulation
- Smooth CV/CC transition and ramping
- OLED or Web UI for control and monitoring
- Wi-Fi interface with live charts (WebSocket)
- OTA firmware updates
- MOSFET safety cutoff, thermal and current protection
- Modular architecture: from 5 W to 500 W+
- Fully open-source: firmware, schematics, and UI
Minimum setup:
- ESP32-S2
- DC-DC converter — Mini360, LM2596, XL4015, etc.
- Shunt resistor or INA226 for current sensing
- SSD1306 OLED for local control
- MOSFET for output protection
Schematics & PCB:👉 OSHWLab Project
Arduino-based firmware includes:
- Independent PID loops for voltage and current
- Smooth setpoint ramping
- Web interface with live charts and responsive layout
- OTA firmware updates
- Automatic protection on overcurrent or overheat
Source code and documentation:👉 GitHub Repository
🌐 Live Demo💡 PhilosophyBudget electronics with soul.Because every hacker deserves a PSU that blinks, hums, and sometimes argues with the PID loop.
Smart Lab PSU is more than just a power supply — it’s an open, repairable, hackable tool built by and for makers.Designed to make analog converters smarter, not obsolete.














Comments