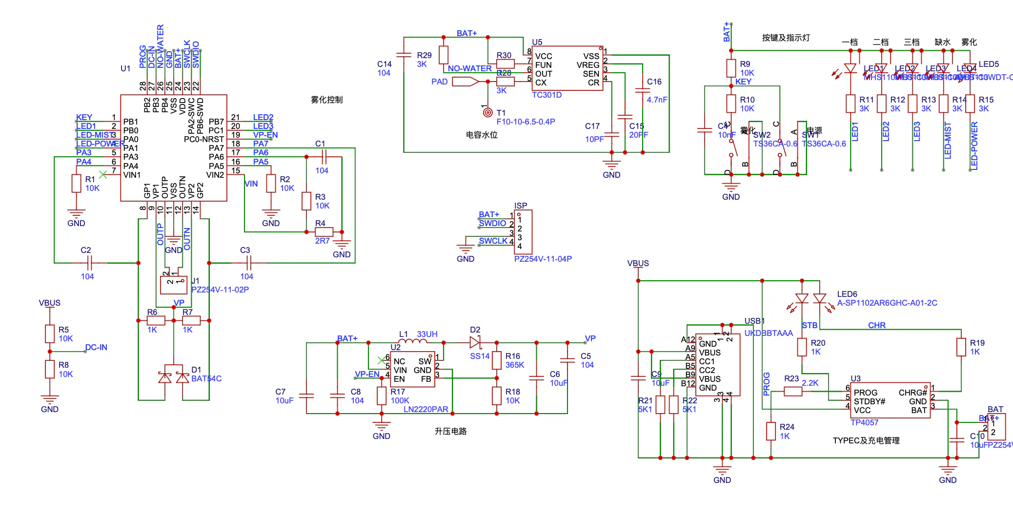
Design
Schematic designed for a portable Vibrating Mesh Nebulizer (VMN). Its main function is to drive mesh atomization with drive IC LX8201, voltage boosting and water detection.
Features
l Low cost IC - LX8201 drive solution, for Vibrating Mesh Nebulizer
l Automatic frequency sweeping and tuning for efficient operation
l Water detection
l Simple and easy design, built-in MCU in LX8201 drive IC. Button and indicator light design is user friendly
l Good reference for the atomization drive circuit in medical Vibrating Mesh Nebulizers, desktop humidifiers, hydration devices, or aroma diffusers.
Operating Logic
1. Piezoelectric ceramic plate: 108KHz, 16mm diameter, ultrasonic piezo plate.
2. VMN Drive: Automatic frequency sweeping and tuning. Atomization rate is calibrated separately, with a nominal atomization rate of 4mg/s.
3. Button 1: Long press to power on, long press again to power off; enters low-power mode when powered off to save battery power. In the powered-on state, Button 1 cycles through high, medium, and low settings to control the atomization rate.
4. Power-off memory for atomization rate settings.
5. Button 2: In the powered-on state, press to start atomization and release to immediately stop.
6. Automatic shutdown after 3 minutes of inactivity (no action on Button 1 or Button 2) while powered on.
7. LED1, LED2, LED3: Indicate the current setting. In the powered-on state, low setting: one LED lights up; medium setting: two LEDs light up; high setting: three LEDs light up. All LEDs turn off when powered off.
8. LED4: Atomization status indicator. Lights up during atomization, turns off when atomization stops, flashes when there is no water in the powered-on state, and turns off when powered off.
9. LED5: Low battery status indicator. Flashes when the battery is low, turns off when powered off or when the voltage is normal. If the battery voltage is low, long-press Button 1 will cause LED5 to flash, and the device cannot be powered on.
10. Power Supply: one single-cell lithium-ion battery.
Key Components list in schematic
l MCU & Atomization Driver IC: LX8201 (Loxim)
l Booster IC: LN2220PAR (Natlinear)
l Charge Management: TP4057 (UMW)
l Capacitance / Water Level Detection: TC301D (Nutech)



Comments