Components Required
- PIR Sensor (HC-SR501)
- NE555 Timer IC
- BC547 Transistor
- Relay Module (5V)
- Resistors (1kΩ, 10kΩ, 100kΩ as required)
- Capacitor (10µF or as per timing requirement)
- Potentiometer (for adjusting delay)
- LED (for indication)
- Diode (for relay protection)
- Breadboard
- Connecting wires
- 5V Power Supply
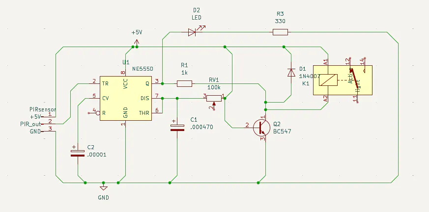
- Pin 1 → GND
- Pin 2 → Trigger
- Pin 3 → Output
- Pin 4 → Reset
- Pin 5 → Control Voltage
- Pin 6 → Threshold
- Pin 7 → Discharge
- Pin 8 → VCC
The PIR sensor detects motion and outputs a HIGH signal. This signal triggers the 555 timer configured in monostable mode, producing a timed output. The output drives a transistor which activates a relay to control a load.
Step 2: Connect Power Supply- Connect Pin 8 (VCC) of 555 → +5V
- Connect Pin 1 (GND) → Ground
- Connect PIR VCC → +5V
- Connect PIR GND → Ground
- Connect PIR OUT → Pin 2 (Trigger) of 555
- Connect resistor (R) between Pin 7 and VCC
- Connect capacitor (C) between Pin 6 and GND
- Connect Pin 6 and Pin 7 together
- (Optional) Add potentiometer in series with resistor to adjust delay
- Connect Pin 4 (Reset) → VCC
- Connect Pin 5 → GND through a 0.01µF capacitor (for stability)
- Connect Pin 3 (Output) → Base of BC547 through 1kΩ resistor
- Connect Emitter of BC547 → GND
- Connect Collector → One end of relay coil
- Connect other end of relay coil → +5V
- Connect diode across relay coil (reverse biased) for protection
- Connect load (bulb/fan) through relay contacts (COM and NO)
Turn ON the circuit and wait 20–30 seconds for the PIR sensor to stabilize.
Step 10: Testing- Motion detected → PIR HIGH → 555 triggered → Relay ON → Load ON
- After delay → Output LOW → Relay OFF → Load OFF
- Adjust potentiometer → Change ON time
- Adjust PIR sensitivity → Improve detection range and accuracy
This setup creates a reliable motion-activated switching system suitable for basic automation and security applications.




_4YUDWziWQ8.png?auto=compress%2Cformat&w=48&h=48&fit=fill&bg=ffffff)





_Ujn5WoVOOu.png?auto=compress%2Cformat&w=40&h=40&fit=fillmax&bg=fff&dpr=2)
Comments