In today’s fast-paced world, transportation has become an essential part of daily life. Millions of people rely on motorcycles and bicycles for commuting due to their affordability, efficiency, and convenience. However, with this increased usage comes a serious concern: road safety. Every year, a significant number of accidents occur involving two-wheeler riders, many of which result in severe injuries or even fatalities. One of the biggest challenges in such situations is the delay in emergency response.
Often, when an accident happens, the victim may be unconscious or unable to call for help. In remote areas or during late hours, there may be no immediate witnesses to report the incident. This delay in medical assistance can make the difference between life and death. According to various studies, timely medical intervention within the “golden hour” significantly increases the chances of survival. Unfortunately, in many cases, help arrives too late simply because no one is aware that an accident has occurred.
This problem inspired the idea behind the Smart AI Safety Helmet with Accident Detection. The goal of this project is to create an intelligent system that not only protects the rider physically but also acts as a silent guardian, constantly monitoring for dangerous situations and automatically calling for help when needed.
The concept is simple yet powerful. By integrating sensors, microcontrollers, and communication modules into a helmet, we can detect unusual movements or sudden impacts that indicate an accident. Once such an event is detected, the system can instantly trigger an alert, providing the rider’s location to emergency contacts or services. This eliminates the dependency on the rider’s ability to respond and ensures that help is dispatched as quickly as possible.
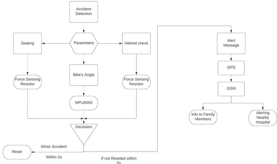
At the heart of this system lies the MPU6050 accelerometer and gyroscope sensor, which continuously tracks motion and orientation. Under normal conditions, the movement patterns of a rider are predictable and smooth. However, during an accident, there is a sudden spike in acceleration or an abnormal tilt. By analyzing these changes, the system can accurately determine whether an accident has occurred.
The ESP32 microcontroller acts as the brain of the system. It processes the sensor data in real time and makes decisions based on predefined thresholds. When these thresholds are exceeded, indicating a possible crash, the ESP32 activates a series of actions. First, it triggers a buzzer to alert nearby people. Then, it retrieves the rider’s location using the GPS module and prepares an emergency message.
One of the most important aspects of this project is its ability to function autonomously. Unlike traditional safety measures that rely on user input, this system works in the background without requiring any manual intervention. Additionally, a manual SOS button is included, allowing the rider to send an alert even in non-accident emergencies such as health issues or unsafe situations.
What makes this project even more impactful is its scalability and adaptability. The same concept can be extended to other applications such as elderly fall detection, worker safety in hazardous environments, and even smart vehicle systems. By integrating IoT platforms, the data can be stored, analyzed, and visualized, enabling further improvements and predictive safety measures.
From a technological perspective, this project combines multiple domains, including embedded systems, sensor data processing, and IoT communication. It provides a hands-on opportunity to understand how real-world problems can be solved using engineering and innovation. At the same time, it emphasizes the importance of designing solutions that are not only functional but also meaningful and life-saving.
In conclusion, the Smart AI Safety Helmet is more than just a project—it is a step toward a safer future. By leveraging modern technology, we can reduce the risks associated with road travel and ensure that help is always within reach, even in the most critical moments. This project demonstrates how a simple idea, when implemented effectively, can have the potential to make a significant difference in people’s lives.




















_3u05Tpwasz.png?auto=compress%2Cformat&w=40&h=40&fit=fillmax&bg=fff&dpr=2)



Comments