Hardware components | ||||||
![]() |
| × | 1 | |||
| × | 1 | ||||
| × | 1 | ||||
| × | 1 | ||||
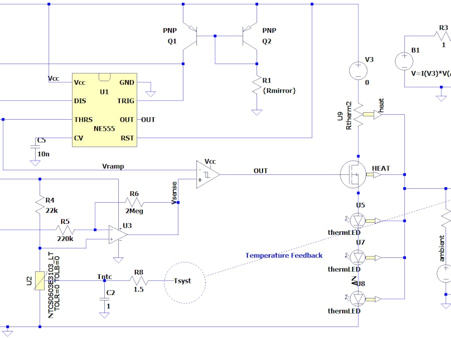
Title: Led dimming with thermal monitoring and control
This project is a LTspice simulation version of a System Vision Cloud simulation (by Mike Donnelly)
While System Vision Cloud is a VHDL AMS multidiscipline tool (ideal for coupled thermal engineering/electronics simulation as well as other discipline optoelectronics, mechatronics, etc), LTspice is also versatile and suitable enough to solve electronic circuits with thermal aspects ( you will need to model thermal effects yourself though). Such modeling of thermal effects of resistors, diodes and transistors in LTspice is described in:
https://www.planetanalog.com/2021-a-simulation-odyssey-for-thermistors-part-2/
In this project simulation, a 555 based PWM is performed on a bench of LED as the generated heat induces too high temperatures. A cut off is ultimately performed when the temperature is above a final threshold. The thermal circuit of the heatsink includes of course the ambient temperature variation, which can influence greatly the PWM phase.
* Voltage_driven_thermistor
*
* customer : hackster
* $Revision: 1.0 $
* $Author: Alain Stas $
* $Date: 17 July 2016 $
* $Revision History :correction <> introduced
*---------------------------------------------------------------
*
*
*$
.SUBCKT NTC_BASE RN Rp Ti Params: W=1 X=1 Y=1 Z=1 GTH=1 GTH1=1 CTH=1 A=1 R25=1 B=1 C=1 D=1 T0=273.15
R_RTR 0 TR {mc(1,TR-1)}
I_ITR 0 TR 1
R_RTB 0 TB {mc(1,TB-1)}
I_ITB 0 TB 1
G_G1 AOUT 0 VALUE { if(V(Ti)>25,V(AOUT,
+ 0)/(R25*V(TR)*exp(((D*V(TB)/(T0+abs(V(H))+V(Ti))+C*V(TB))/(T0+abs(V(H))+V(Ti))+B*V(TB))/(T0+V(Ti)+abs(V(H)))+A*V(TB))),0)
+ }
G_G2 AOUT 0 VALUE { IF(V(Ti)>25,0,V(AOUT,
+ 0)/(R25*V(TR)*exp(((Z*V(TB)/(T0+abs(V(H))+V(Ti))+Y*V(TB))/(T0+abs(V(H))+V(Ti))+X*V(TB))/(T0+abs(V(H))+V(Ti))+W*V(TB))))
+ }
G_G3 H 0 VALUE {
+ if(V(Ti)>25,-V(RP,RN)*V(RP,RN)/(R25*V(TR)*exp(((D*V(TB)/(T0+abs(V(H))+V(Ti))+C*V(TB))/(T0+abs(V(H))+V(Ti))+B*V(TB))/
+ (T0+V(Ti)+abs(V(H)))+A*V(TB))),0)}
G_G4 H 0 VALUE {
+ if(V(Ti)>25,0,-V(RP,RN)*V(RP,RN)/(R25*V(TR)*exp(((Z*TB/(T0+abs(V(H))+V(Ti))+Y*V(TB))/(T0+abs(V(H))+V(Ti))+X*V(TB))/
+ (T0+V(Ti)+abs(V(H)))+W*V(TB))))}
G_G5 RP RN VALUE { V(RP, RN)/V(AOUT) }
G_G6 H 0 VALUE { V(H)*(Gth + Gth1*(V(Ti)-25)) }
I_I1 0 AOUT DC 1Adc
R_R1 0 AOUT 1T TC=0,0
R_R2 0 H 1T TC=0,0
C_C1 0 H {Cth}
R_R99 0 Ti 1T
.IC V(H) =0
.ENDS
*$
.SUBCKT NTCS0805E3684_XT RN Rp Ti PARAMS: TOLR=0 TOLB=0
X1 RN Rp Ti NTC_BASE Params:
+ w=-15.960492581963
+ x=5523.15364280883
+ y=-229163.669949468
+ z=363212.812557817
+ gth=0.0048 gth1 = 0.0000267
+ cth=0.03216
+ a=-15.9604925819634
+ r25=680000
+ b=5523.15364280883
+ c=-229163.669949468
+ d=363212.812557817
+ T0=273.15
+ TR={1+TOLR/100}
+ TB={1+TOLB/100}
.ENDS
*$
.SUBCKT NTCS0805E3683_XT RN Rp Ti PARAMS: TOLR=0 TOLB=0
X2 RN Rp Ti NTC_BASE Params:
+ w=-14.864567961533
+ x=4791.5065960973
+ y=-93249.887887675
+ z=-4166790.45148179
+ gth=0.0048 gth1 = 0.0000267
+ cth=0.03216
+ a=-14.8645679615339
+ r25=68000
+ b=4791.5065960973
+ c=-93249.887887675
+ d=-4166790.45148179
+ T0=273.15
+ TR={1+TOLR/100}
+ TB={1+TOLB/100}
.ENDS
*$
.SUBCKT NTCS0805E3474_XT RN Rp Ti PARAMS: TOLR=0 TOLB=0
X3 RN Rp Ti NTC_BASE Params:
+ w=-14.794712363821
+ x=4839.842
+ y=-115334
+ z=-3730535
+ gth=0.0048 gth1 = 0.0000267
+ cth=0.03216
+ a=-14.7947123638219
+ r25=470000
+ b=4839.842
+ c=-115334
+ d=-3730535
+ T0=273.15
+ TR={1+TOLR/100}
+ TB={1+TOLB/100}
.ENDS
*$
.SUBCKT NTCS0805E3473_HT RN Rp Ti PARAMS: TOLR=0 TOLB=0
X4 RN Rp Ti NTC_BASE Params:
+ w=-15.032300388762
+ x=5179.93432510098
+ y=-233607.120677708
+ z=7597557.06340118
+ gth=0.0048 gth1 = 0.0000267
+ cth=0.03216
+ a=-15.0323003887629
+ r25=47000
+ b=5179.93432510098
+ c=-233607.120677708
+ d=7597557.06340118
+ T0=273.15
+ TR={1+TOLR/100}
+ TB={1+TOLB/100}
.ENDS
*$
.SUBCKT NTCS0805E3472_MT RN Rp Ti PARAMS: TOLR=0 TOLB=0
X5 RN Rp Ti NTC_BASE Params:
+ w=-12.407107004141
+ x=3778.38608505299
+ y=33708.0168743401
+ z=-17091038.2603767
+ gth=0.0048 gth1 = 0.0000267
+ cth=0.03216
+ a=-12.4071070041412
+ r25=4700
+ b=3778.38608505299
+ c=33708.0168743401
+ d=-17091038.2603767
+ T0=273.15
+ TR={1+TOLR/100}
+ TB={1+TOLB/100}
.ENDS
*$
.SUBCKT NTCS0805E3334_HT RN Rp Ti PARAMS: TOLR=0 TOLB=0
X6 RN Rp Ti NTC_BASE Params:
+ w=-14.476080802527
+ x=4744.842
+ y=-115334
+ z=-3730535
+ gth=0.0048 gth1 = 0.0000267
+ cth=0.03216
+ a=-14.4760808025273
+ r25=330000
+ b=4744.842
+ c=-115334
+ d=-3730535
+ T0=273.15
+ TR={1+TOLR/100}
+ TB={1+TOLB/100}
.ENDS
*$
.SUBCKT NTCS0805E3333_HT RN Rp Ti PARAMS: TOLR=0 TOLB=0
X7 RN Rp Ti NTC_BASE Params:
+ w=-14.610948767717
+ x=4997.48896697033
+ y=-231003.837768469
+ z=11872256.7334812
+ gth=0.0048 gth1 = 0.0000267
+ cth=0.03216
+ a=-14.6109487677176
+ r25=33000
+ b=4997.48896697033
+ c=-231003.837768469
+ d=11872256.7334812
+ T0=273.15
+ TR={1+TOLR/100}
+ TB={1+TOLB/100}
.ENDS
*$
.SUBCKT NTCS0805E3223_HT RN Rp Ti PARAMS: TOLR=0 TOLB=0
X8 RN Rp Ti NTC_BASE Params:
+ w=-13.810061704584
+ x=4464.33989162779
+ y=-91067.4624952509
+ z=-3682697.02233691
+ gth=0.0048 gth1 = 0.0000267
+ cth=0.03216
+ a=-13.8100617045846
+ r25=22000
+ b=4464.33989162779
+ c=-91067.4624952509
+ d=-3682697.02233691
+ T0=273.15
+ TR={1+TOLR/100}
+ TB={1+TOLB/100}
.ENDS
*$
.SUBCKT NTCS0805E3222_MT RN Rp Ti PARAMS: TOLR=0 TOLB=0
X9 RN Rp Ti NTC_BASE Params:
+ w=-12.022147939918
+ x=3397.22810533551
+ y=116133.116092231
+ z=-17986435.276086
+ gth=0.0048 gth1 = 0.0000267
+ cth=0.03216
+ a=-12.0221479399188
+ r25=2200
+ b=3397.22810533551
+ c=116133.116092231
+ d=-17986435.276086
+ T0=273.15
+ TR={1+TOLR/100}
+ TB={1+TOLB/100}
.ENDS
*$
.SUBCKT NTCS0805E3153_MT RN Rp Ti PARAMS: TOLR=0 TOLB=0
X10 RN Rp Ti NTC_BASE Params:
+ w=-13.283039163800
+ x=4167.09302924605
+ y=-23689.4127954143
+ z=-11316152.4821544
+ gth=0.0048 gth1 = 0.0000267
+ cth=0.03216
+ a=-13.2830391638009
+ r25=15000
+ b=4167.09302924605
+ c=-23689.4127954143
+ d=-11316152.4821544
+ T0=273.15
+ TR={1+TOLR/100}
+ TB={1+TOLB/100}
.ENDS
*$
.SUBCKT NTCS0805E3104_XT RN Rp Ti PARAMS: TOLR=0 TOLB=0
X11 RN Rp Ti NTC_BASE Params:
+ w=-15.258198494082
+ x=5147.89965225205
+ y=-199635.115218401
+ z=6303582.47627097
+ gth=0.0048 gth1 = 0.0000267
+ cth=0.03216
+ a=-15.2581984940823
+ r25=100000
+ b=5147.89965225205
+ c=-199635.115218401
+ d=6303582.47627097
+ T0=273.15
+ TR={1+TOLR/100}
+ TB={1+TOLB/100}
.ENDS
*$
.SUBCKT NTCS0805E3104_MT RN Rp Ti PARAMS: TOLR=0 TOLB=0
X12 RN Rp Ti NTC_BASE Params:
+ w=-13.633890559134
+ x=4624.07407976041
+ y=-162624.034923012
+ z=-1216588.60209115
+ gth=0.0048 gth1 = 0.0000267
+ cth=0.03216
+ a=-13.6338905591344
+ r25=100000
+ b=4624.07407976041
+ c=-162624.034923012
+ d=-1216588.60209115
+ T0=273.15
+ TR={1+TOLR/100}
+ TB={1+TOLB/100}
.ENDS
*$
.SUBCKT NTCS0805E3103_MT RN Rp Ti PARAMS: TOLR=0 TOLB=0
X13 RN Rp Ti NTC_BASE Params:
+ w=-13.40885683108
+ x=4547.96149408261
+ y=-176965.917057285
+ z=3861153.74690121
+ gth=0.0048 gth1 = 0.0000267
+ cth=0.08216
+ a=-13.408856831082
+ r25=10000
+ b=4547.96149408261
+ c=-176965.917057285
+ d=3861153.74690121
+ T0=273.15
+ TR={1+TOLR/100}
+ TB={1+TOLB/100}
.ENDS
*$
.SUBCKT NTCS0805E3103_LT RN Rp Ti PARAMS: TOLR=0 TOLB=0
X14 RN Rp Ti NTC_BASE Params:
+ w=-15.407851685736
+ x=6432.86844226693
+ y=-706230.001955726
+ z=47085918.8340211
+ gth=0.0048 gth1 = 0.0000267
+ cth=0.03216
+ a=-15.4078516857364
+ r25=10000
+ b=6432.86844226693
+ c=-706230.001955726
+ d=47085918.8340211
+ T0=273.15
+ TR={1+TOLR/100}
+ TB={1+TOLB/100}
.ENDS
*$
.SUBCKT NTCS0805E3103_HT RN Rp Ti PARAMS: TOLR=0 TOLB=0
X15 RN Rp Ti NTC_BASE Params:
+ w=-12.760931023421
+ x=3271.30574915945
+ y=291826.403510391
+ z=-39595327.6468017
+ gth=0.0048 gth1 = 0.0000267
+ cth=0.03216
+ a=-12.7609310234213
+ r25=10000
+ b=3271.30574915945
+ c=291826.403510391
+ d=-39595327.6468017
+ T0=273.15
+ TR={1+TOLR/100}
+ TB={1+TOLB/100}
.ENDS
*$
.SUBCKT NTCS0603E3683_HT RN Rp Ti PARAMS: TOLR=0 TOLB=0
X16 RN Rp Ti NTC_BASE Params:
+ w=-15.631687995314
+ x=5696.9706158521
+ y=-389523.672461065
+ z=24008865.2720328
+ gth=0.0031 gth1 = 0.00002
+ cth=0.0081
+ a=-15.6316879953145
+ r25=68000
+ b=5696.9706158521
+ c=-389523.672461065
+ d=24008865.2720328
+ T0=273.15
+ TR={1+TOLR/100}
+ TB={1+TOLB/100}
.ENDS
*$
.SUBCKT NTCS0603E3473_HT RN Rp Ti PARAMS: TOLR=0 TOLB=0
X17 RN Rp Ti NTC_BASE Params:
+ w=-14.853753305122
+ x=5126.73027409285
+ y=-256529.141866533
+ z=14429112.0366482
+ gth=0.0031 gth1 = 0.00002
+ cth=0.0081
+ a=-14.8537533051224
+ r25=47000
+ b=5126.73027409285
+ c=-256529.141866533
+ d=14429112.0366482
+ T0=273.15
+ TR={1+TOLR/100}
+ TB={1+TOLB/100}
.ENDS
*$
.SUBCKT NTCS0603E3472_HT RN Rp Ti PARAMS: TOLR=0 TOLB=0
X18 RN Rp Ti NTC_BASE Params:
+ w=-12.466755245940
+ x=3337.52734699875
+ y=200392.420077018
+ z=-26017659.4249521
+ gth=0.0031 gth1 = 0.00002
+ cth=0.0081
+ a=-12.4667552459405
+ r25=4700
+ b=3337.52734699875
+ c=200392.420077018
+ d=-26017659.4249521
+ T0=273.15
+ TR={1+TOLR/100}
+ TB={1+TOLB/100}
.ENDS
*$
.SUBCKT NTCS0603E3333_HT RN Rp Ti PARAMS: TOLR=0 TOLB=0
X19 RN Rp Ti NTC_BASE Params:
+ w=-14.518924355323
+ x=5042.19238100273
+ y=-266491.400082211
+ z=16040058.1503681
+ gth=0.0031 gth1 = 0.00002
+ cth=0.0081
+ a=-14.5189243553236
+ r25=33000
+ b=5042.19238100273
+ c=-266491.400082211
+ d=16040058.1503681
+ T0=273.15
+ TR={1+TOLR/100}
+ TB={1+TOLB/100}
.ENDS
*$
.SUBCKT NTCS0603E3272_MT RN Rp Ti PARAMS: TOLR=0 TOLB=0
X20 RN Rp Ti NTC_BASE Params:
+ w=-12.022147939918
+ x=3397.22810533551
+ y=116133.116092231
+ z=-17986435.276086
+ gth=0.0031 gth1 = 0.00002
+ cth=0.0081
+ a=-12.0221479399188
+ r25=2700
+ b=3397.22810533551
+ c=116133.116092231
+ d=-17986435.276086
+ T0=273.15
+ TR={1+TOLR/100}
+ TB={1+TOLB/100}
.ENDS
*$
.SUBCKT NTCS0603E3223_MT RN Rp Ti PARAMS: TOLR=0 TOLB=0
X21 RN Rp Ti NTC_BASE Params:
+ w=-13.436446712828
+ x=4278.16605968043
+ y=-59797.420122998
+ z=-6358363.60489759
+ gth=0.0031 gth1 = 0.00002
+ cth=0.0081
+ a=-13.4364467128288
+ r25=22000
+ b=4278.16605968043
+ c=-59797.420122998
+ d=-6358363.60489759
+ T0=273.15
+ TR={1+TOLR/100}
+ TB={1+TOLB/100}
.ENDS
*$
.SUBCKT NTCS0603E3222_MT RN Rp Ti PARAMS: TOLR=0 TOLB=0
X22 RN Rp Ti NTC_BASE Params:
+ w=-11.753826625144
+ x=3317.22810533551
+ y=116133.116092231
+ z=-17986435.276086
+ gth=0.0031 gth1 = 0.00002
+ cth=0.0081
+ a=-11.7538266251443
+ r25=2200
+ b=3317.22810533551
+ c=116133.116092231
+ d=-17986435.276086
+ T0=273.15
+ TR={1+TOLR/100}
+ TB={1+TOLB/100}
.ENDS
*$
.SUBCKT NTCS0603E3202_LT RN Rp Ti PARAMS: TOLR=0 TOLB=0
X23 RN Rp Ti NTC_BASE Params:
+ w=-11.418451094150
+ x=3217.25238428639
+ y=116125.772409905
+ z=-17985711.922342
+ gth=0.0031 gth1 = 0.00002
+ cth=0.0081
+ a=-11.4184510941507
+ r25=2000
+ b=3217.25238428639
+ c=116125.772409905
+ d=-17985711.922342
+ T0=273.15
+ TR={1+TOLR/100}
+ TB={1+TOLB/100}
.ENDS
*$
.SUBCKT NTCS0603E3153_MT RN Rp Ti PARAMS: TOLR=0 TOLB=0
X24 RN Rp Ti NTC_BASE Params:
+ w=-13.692171596331
+ x=4756.05357621921
+ y=-234664.440293618
+ z=10074804.8964881
+ gth=0.0031 gth1 = 0.00002
+ cth=0.0081
+ a=-13.6921715963311
+ r25=15000
+ b=4756.05357621921
+ c=-234664.440293618
+ d=10074804.8964881
+ T0=273.15
+ TR={1+TOLR/100}
+ TB={1+TOLB/100}
.ENDS
*$
.SUBCKT NTCS0603E3124_MT RN Rp Ti PARAMS: TOLR=0 TOLB=0
X25 RN Rp Ti NTC_BASE Params:
+ w=-13.633890559134
+ x=4624.07407976041
+ y=-162624.034923012
+ z=-1216588.60209115
+ gth=0.0031 gth1 = 0.00002
+ cth=0.0081
+ a=-13.6338905591344
+ r25=122000
+ b=4624.07407976041
+ c=-162624.034923012
+ d=-1216588.60209115
+ T0=273.15
+ TR={1+TOLR/100}
+ TB={1+TOLB/100}
.ENDS
*$
.SUBCKT NTCS0603E3104_XT RN Rp Ti PARAMS: TOLR=0 TOLB=0
X26 RN Rp Ti NTC_BASE Params:
+ w=-15.431309395743
+ x=5337.10027599483
+ y=-267728.681013195
+ z=14375045.7126114
+ gth=0.0031 gth1 = 0.00002
+ cth=0.0081
+ a=-15.4313093957435
+ r25=100000
+ b=5337.10027599483
+ c=-267728.681013195
+ d=14375045.7126114
+ T0=273.15
+ TR={1+TOLR/100}
+ TB={1+TOLB/100}
.ENDS
*$
.SUBCKT NTCS0603E3103_MT RN Rp Ti PARAMS: TOLR=0 TOLB=0
X27 RN Rp Ti NTC_BASE Params:
+ w=-13.409568891799
+ x=4481.79886463418
+ y=-150521.691593129
+ z=1877102.65189547
+ gth=0.0031 gth1 = 0.00002
+ cth=0.0081
+ a=-13.4095688917995
+ r25=10000
+ b=4481.79886463418
+ c=-150521.691593129
+ d=1877102.65189547
+ T0=273.15
+ TR={1+TOLR/100}
+ TB={1+TOLB/100}
.ENDS
*$
.SUBCKT NTCS0603E3103_LT RN Rp Ti PARAMS: TOLR=0 TOLB=0
X28 RN Rp Ti NTC_BASE Params:
+ w=-10.510144466257
+ x=2816.74879403825
+ y=172444.245970535
+ z=-23248305.132252
+ gth=0.0031 gth1 = 0.00002
+ cth=0.0081
+ a=-10.4528701153889
+ r25=10000
+ b=1363.9319167994
+ c=1013209.19138484
+ d=-146294479.644505
+ T0=273.15
+ TR={1+TOLR/100}
+ TB={1+TOLB/100}
.ENDS
*$
.SUBCKT NTCS0603E3103_HT RN Rp Ti PARAMS: TOLR=0 TOLB=0
X29 RN Rp Ti NTC_BASE Params:
+ w=-12.34230403172
+ x=2881.2571585212
+ y=403597.734300555
+ z=-49342307.1774576
+ gth=0.0031 gth1 = 0.00002
+ cth=0.0081
+ a=-12.342304031723
+ r25=10000
+ b=2881.2571585212
+ c=403597.734300555
+ d=-49342307.1774576
+ T0=273.15
+ TR={1+TOLR/100}
+ TB={1+TOLB/100}
.ENDS
*$
.SUBCKT NTCS0402E3683_HT RN Rp Ti PARAMS: TOLR=0 TOLB=0
X30 RN Rp Ti NTC_BASE Params:
+ w=-15.267183107948
+ x=5530.5904679316
+ y=-366141.909196042
+ z=22167011.1133658
+ gth=0.0023 gth1 = 0.0000133
+ cth=0.0042
+ a=-15.2671831079486
+ r25=68000
+ b=5530.5904679316
+ c=-366141.909196042
+ d=22167011.1133658
+ T0=273.15
+ TR={1+TOLR/100}
+ TB={1+TOLB/100}
.ENDS
*$
.SUBCKT NTCS0402E3474_HT RN Rp Ti PARAMS: TOLR=0 TOLB=0
X31 RN Rp Ti NTC_BASE Params:
+ w=-14.122042041123
+ x=4624.725
+ y=-98275
+ z=-7522357
+ gth=0.0023 gth1 = 0.0000133
+ cth=0.0042
+ a=-14.1220420411236
+ r25=470000
+ b=4624.725
+ c=-98275
+ d=-7522357
+ T0=273.15
+ TR={1+TOLR/100}
+ TB={1+TOLB/100}
.ENDS
*$
.SUBCKT NTCS0402E3473_XT RN Rp Ti PARAMS: TOLR=0 TOLB=0
X32 RN Rp Ti NTC_BASE Params:
+ w=-12.34830154520
+ x=2375.04150212332
+ y=688294.134893528
+ z=-89066341.2521688
+ gth=0.0023 gth1 = 0.0000133
+ cth=0.0042
+ a=-12.348301545201
+ r25=47000
+ b=2375.04150212332
+ c=688294.134893528
+ d=-89066341.2521688
+ T0=273.15
+ TR={1+TOLR/100}
+ TB={1+TOLB/100}
.ENDS
*$
.SUBCKT NTCS0402E3472_MT RN Rp Ti PARAMS: TOLR=0 TOLB=0
X33 RN Rp Ti NTC_BASE Params:
+ w=-11.68386745134
+ x=3044.58586381301
+ y=240138.301577552
+ z=-32576647.4955603
+ gth=0.0023 gth1 = 0.0000133
+ cth=0.015
+ a=-11.683867451346
+ r25=4700
+ b=3044.58586381301
+ c=240138.301577552
+ d=-32576647.4955603
+ T0=273.15
+ TR={1+TOLR/100}
+ TB={1+TOLB/100}
.ENDS
*$
.SUBCKT NTCS0402E3333_MT RN Rp Ti PARAMS: TOLR=0 TOLB=0
X34 RN Rp Ti NTC_BASE Params:
+ w=-14.324933144520
+ x=5143.94984985209
+ y=-314375.102305495
+ z=16129553.9022413
+ gth=0.0023 gth1 = 0.0000133
+ cth=0.0042
+ a=-14.3249331445202
+ r25=33000
+ b=5143.94984985209
+ c=-314375.102305495
+ d=16129553.9022413
+ T0=273.15
+ TR={1+TOLR/100}
+ TB={1+TOLB/100}
.ENDS
*$
.SUBCKT NTCS0402E3223_MT RN Rp Ti PARAMS: TOLR=0 TOLB=0
X35 RN Rp Ti NTC_BASE Params:
+ w=-13.142378763615
+ x=4210.13465565959
+ y=-50179.4939878696
+ z=-10972255.5701807
+ gth=0.0023 gth1 = 0.0000133
+ cth=0.0042
+ a=-13.1423787636159
+ r25=22000
+ b=4210.13465565959
+ c=-50179.4939878696
+ d=-10972255.5701807
+ T0=273.15
+ TR={1+TOLR/100}
+ TB={1+TOLB/100}
.ENDS
*$
.SUBCKT NTCS0402E3214_MT RN Rp Ti PARAMS: TOLR=0 TOLB=0
X36 RN Rp Ti NTC_BASE Params:
+ w=-13.633890559134
+ x=4624.07407976041
+ y=-162624.034923012
+ z=-1216588.60209115
+ gth=0.0023 gth1 = 0.0000133
+ cth=0.0042
+ a=-13.6338905591344
+ r25=210000
+ b=4624.07407976041
+ c=-162624.034923012
+ d=-1216588.60209115
+ T0=273.15
+ TR={1+TOLR/100}
+ TB={1+TOLB/100}
.ENDS
*$
.SUBCKT NTCS0402E3153_HT RN Rp Ti PARAMS: TOLR=0 TOLB=0
X37 RN Rp Ti NTC_BASE Params:
+ w=-11.92142256195
+ x=2506.80663963102
+ y=510855.08547963
+ z=-59189761.3953198
+ gth=0.0023 gth1 = 0.0000133
+ cth=0.0042
+ a=-11.921422561955
+ r25=15000
+ b=2506.80663963102
+ c=510855.08547963
+ d=-59189761.3953198
+ T0=273.15
+ TR={1+TOLR/100}
+ TB={1+TOLB/100}
.ENDS
*$
.SUBCKT NTCS0402E3104_HT RN Rp Ti PARAMS: TOLR=0 TOLB=0
X38 RN Rp Ti NTC_BASE Params:
+ w=-14.543162756715
+ x=4764.8434748393
+ y=-115334.436689962
+ z=-3730492.72657145
+ gth=0.0023 gth1 = 0.0000133
+ cth=0.0042
+ a=-14.5431627567158
+ r25=100000
+ b=4764.8434748393
+ c=-115334.436689962
+ d=-3730492.72657145
+ T0=273.15
+ TR={1+TOLR/100}
+ TB={1+TOLB/100}
.ENDS
*$
.SUBCKT NTCS0402E3103_LT RN Rp Ti PARAMS: TOLR=0 TOLB=0
X39 RN Rp Ti NTC_BASE Params:
+ w=-12.071363419787
+ x=3503.9022352597
+ y=109390.795353269
+ z=-24154454.7403073
+ gth=0.0023 gth1 = 0.0000133
+ cth=0.0042
+ a=-12.0713634197875
+ r25=10000
+ b=3503.9022352597
+ c=109390.795353269
+ d=-24154454.7403073
+ T0=273.15
+ TR={1+TOLR/100}
+ TB={1+TOLB/100}
.ENDS
*$
.SUBCKT NTCS0402E3103_HT RN Rp Ti PARAMS: TOLR=0 TOLB=0
X40 RN Rp Ti NTC_BASE Params:
+ w=-11.816831376457
+ x=2488.92228440514
+ y=495163.925955402
+ z=-55693680.8539762
+ gth=0.0023 gth1 = 0.0000133
+ cth=0.0042
+ a=-11.8168313764576
+ r25=10000
+ b=2488.92228440514
+ c=495163.925955402
+ d=-55693680.8539762
+ T0=273.15
+ TR={1+TOLR/100}
+ TB={1+TOLB/100}
.ENDS
*$
.SUBCKT NTCLE213E3303_HB0 RN Rp Ti PARAMS: TOLR=0 TOLB=0
X41 RN Rp Ti NTC_BASE Params:
+ w=-14.5513561
+ x=4752.725
+ y=-98275
+ z=-7522357
+ gth=0.0022 gth1 = 0.0000033
+ cth=0.018
+ a=-14.55135614
+ r25=30000
+ b=4752.725
+ c=-98275
+ d=-7522357
+ T0=273.15
+ TR={1+TOLR/100}
+ TB={1+TOLB/100}
.ENDS
*$
.SUBCKT NTCLE213E3212_MB0 RN Rp Ti PARAMS: TOLR=0 TOLB=0
X42 RN Rp Ti NTC_BASE Params:
+ w=-12.002581720610
+ x=3670.667
+ y=-7617.13
+ z=-5914730
+ gth=0.0022 gth1 = 0.0000033
+ cth=0.018
+ a=-21.0133817206104
+ r25=2100
+ b=11886.95
+ c=-2504699
+ d=247033800
+ T0=273.15
+ TR={1+TOLR/100}
+ TB={1+TOLB/100}
.ENDS
*$
.SUBCKT NTCLE213E3123_MB0 RN Rp Ti PARAMS: TOLR=0 TOLB=0
X43 RN Rp Ti NTC_BASE Params:
+ w=-13.8973229
+ x=4557.725
+ y=-98275
+ z=-7522357
+ gth=0.0022 gth1 = 0.0000033
+ cth=0.018
+ a=-13.89732294
+ r25=12000
+ b=4557.725
+ c=-98275
+ d=-7522357
+ T0=273.15
+ TR={1+TOLR/100}
+ TB={1+TOLB/100}
.ENDS
*$
.SUBCKT NTCLE213E3104_XB0 RN Rp Ti PARAMS: TOLR=0 TOLB=0
X44 RN Rp Ti NTC_BASE Params:
+ w=-16.0349060
+ x=5459.339
+ y=-191141
+ z=-3328322
+ gth=0.0022 gth1 = 0.0000033
+ cth=0.018
+ a=-16.03490603
+ r25=100000
+ b=5459.339
+ c=-191141
+ d=-3328322
+ T0=273.15
+ TR={1+TOLR/100}
+ TB={1+TOLB/100}
.ENDS
*$
.SUBCKT NTCLE213E3103_LB0 RN Rp Ti PARAMS: TOLR=0 TOLB=0
X45 RN Rp Ti NTC_BASE Params:
+ w=-12.8922832
+ x=4245.148
+ y=-87493
+ z=-9588114
+ gth=0.0022 gth1 = 0.0000033
+ cth=0.018
+ a=-12.89228328
+ r25=10000
+ b=4245.148
+ c=-87493
+ d=-9588114
+ T0=273.15
+ TR={1+TOLR/100}
+ TB={1+TOLB/100}
.ENDS
*$
.SUBCKT NTCLE213E3103_HB0 RN Rp Ti PARAMS: TOLR=0 TOLB=0
X46 RN Rp Ti NTC_BASE Params:
+ w=-14.6571976
+ x=4798.842
+ y=-115334
+ z=-3730535
+ gth=0.0022 gth1 = 0.0000033
+ cth=0.018
+ a=-14.65719769
+ r25=10000
+ b=4798.842
+ c=-115334
+ d=-3730535
+ T0=273.15
+ TR={1+TOLR/100}
+ TB={1+TOLB/100}
.ENDS
*$
.SUBCKT NTCLE203E3683_B0 RN Rp Ti PARAMS: TOLR=0 TOLB=0
X47 RN Rp Ti NTC_BASE Params:
+ w=-16.0349060
+ x=5459.339
+ y=-191141
+ z=-3328322
+ gth=0.0025 gth1 = 0.0000033
+ cth=0.028
+ a=-16.03490603
+ r25=68000
+ b=5459.339
+ c=-191141
+ d=-3328322
+ T0=273.15
+ TR={1+TOLR/100}
+ TB={1+TOLB/100}
.ENDS
*$
.SUBCKT NTCLE203E3502SB0 RN Rp Ti PARAMS: TOLR=0 TOLB=0
X48 RN Rp Ti NTC_BASE Params:
+ w=-14.6571976
+ x=4798.842
+ y=-115334
+ z=-3730535
+ gth=0.0032 gth1 = 0.0000167
+ cth=0.032
+ a=-14.65719769
+ r25=5000
+ b=4798.842
+ c=-115334
+ d=-3730535
+ T0=273.15
+ TR={1+TOLR/100}
+ TB={1+TOLB/100}
.ENDS
*$
.SUBCKT NTCLE203E3502_B0 RN Rp Ti PARAMS: TOLR=0 TOLB=0
X49 RN Rp Ti NTC_BASE Params:
+ w=-14.633719574957
+ x=4791.842
+ y=-115334
+ z=-3730535
+ gth=0.0025 gth1 = 0.0000167
+ cth=0.028
+ a=-14.6337195749572
+ r25=5000
+ b=4791.842
+ c=-115334
+ d=-3730535
+ T0=273.15
+ TR={1+TOLR/100}
+ TB={1+TOLB/100}
.ENDS
*$
.SUBCKT NTCLE203E3474_B0 RN Rp Ti PARAMS: TOLR=0 TOLB=0
X50 RN Rp Ti NTC_BASE Params:
+ w=-17.643882
+ x=6022.726
+ y=-203157
+ z=-7183526
+ gth=0.0025 gth1 = 0.0000167
+ cth=0.028
+ a=-17.6438824
+ r25=470000
+ b=6022.726
+ c=-203157
+ d=-7183526
+ T0=273.15
+ TR={1+TOLR/100}
+ TB={1+TOLB/100}
.ENDS
*$
.SUBCKT NTCLE203E3473_B0 RN Rp Ti PARAMS: TOLR=0 TOLB=0
X51 RN Rp Ti NTC_BASE Params:
+ w=-15.5321559
+ x=5229.973
+ y=-160451
+ z=-5414091
+ gth=0.0025 gth1 = 0.0000167
+ cth=0.028
+ a=-15.53215593
+ r25=47000
+ b=5229.973
+ c=-160451
+ d=-5414091
+ T0=273.15
+ TR={1+TOLR/100}
+ TB={1+TOLB/100}
.ENDS
*$
.SUBCKT NTCLE203E3472_B0 RN Rp Ti PARAMS: TOLR=0 TOLB=0
X52 RN Rp Ti NTC_BASE Params:
+ w=-14.633719574957
+ x=4791.842
+ y=-115334
+ z=-3730535
+ gth=0.0025 gth1 = 0.0000167
+ cth=0.028
+ a=-14.6337195749572
+ r25=4700
+ b=4791.842
+ c=-115334
+ d=-3730535
+ T0=273.15
+ TR={1+TOLR/100}
+ TB={1+TOLB/100}
.ENDS
*$
.SUBCKT NTCLE203E3303SB0 RN Rp Ti PARAMS: TOLR=0 TOLB=0
X53 RN Rp Ti NTC_BASE Params:
+ w=-14.5513561
+ x=4752.725
+ y=-98275
+ z=-7522357
+ gth=0.0032 gth1 = 0.0000167
+ cth=0.032
+ a=-14.55135614
+ r25=30000
+ b=4752.725
+ c=-98275
+ d=-7522357
+ T0=273.15
+ TR={1+TOLR/100}
+ TB={1+TOLB/100}
.ENDS
*$
.SUBCKT NTCLE203E3302SB0 RN Rp Ti PARAMS: TOLR=0 TOLB=0
X54 RN Rp Ti NTC_BASE Params:
+ w=-14.6571976
+ x=4798.842
+ y=-115334
+ z=-3730535
+ gth=0.0032 gth1 = 0.0000167
+ cth=0.032
...
This file has been truncated, please download it to see its full contents.






Comments