Hardware components | ||||||
![]() |
| × | 1 | |||
| × | 1 | ||||
Software apps and online services | ||||||
| ||||||
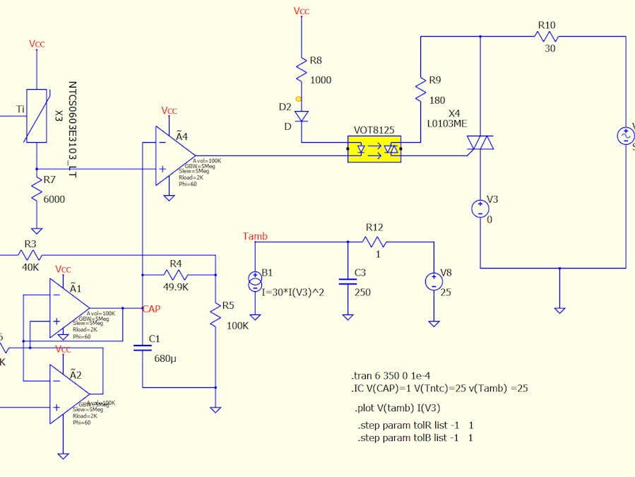
Qspice (from Qorvo) simulation of a PWM circuit with a Vishay NTC thermistor and an opto TRIAC VOT8125
Circuitry
The base circuit is composed of voltage divider measuring the voltage on the NTC and a ramp voltage, both of which are compared by an oampamp whose ouput modulates by pulses an opto triac which commands a heating circuit for an oven represented by an RC circuit. The voltage Tamb (oven temperature) is fedback to the NTC thermistor.
The simulation is performed as a worst case scenario for the nTC( toleance on R25: tolR =+/-1% and on the B25/85 value tolB= +/-1%
The final steady state oven temperature is controlled with a precision of +/-0.5°C
these captions show the pulse width modulation in steaddy state
* Voltage_driven_thermistor
* $Revision History :correction <> introduced
* subckt for Qspice 21/08/2023
.SUBCKT NTCS0603E3103_LT RN Rp Ti Params:
* TOLR=0 TOLB=0 tolerance are left to be defined into the simulation
+ w=-10.510144466257
+ x=2816.74879403825
+ y=172444.245970535
+ z=-23248305.132252
+ gth=0.0031 gth1 = 0.00002
+ cth=0.0081
+ a=-10.4528701153889
+ r25=10000
+ b=1363.9319167994
+ c=1013209.19138484
+ d=-146294479.644505
+ T0=273.15
+ TR={1+TOLR/100}
+ TB={1+TOLB/100}
R_RTR 0 TR {TR}
I_ITR 0 TR 1
R_RTB 0 TB {TB}
I_ITB 0 TB 1
G_G1 AOUT 0 VALUE { if(V(Ti)>25,V(AOUT,
+ 0)/(R25*V(TR)*exp(((D*V(TB)/(T0+abs(V(H))+V(Ti))+C*V(TB))/(T0+abs(V(H))+V(Ti))+B*V(TB))/(T0+V(Ti)+abs(V(H)))+A*V(TB))),0)
+ }
G_G2 AOUT 0 VALUE { IF(V(Ti)>25,0,V(AOUT,
+ 0)/(R25*V(TR)*exp(((Z*V(TB)/(T0+abs(V(H))+V(Ti))+Y*V(TB))/(T0+abs(V(H))+V(Ti))+X*V(TB))/(T0+abs(V(H))+V(Ti))+W*V(TB))))
+ }
G_G3 H 0 VALUE {
+ if(V(Ti)>25,-V(RP,RN)*V(RP,RN)/(R25*V(TR)*exp(((D*V(TB)/(T0+abs(V(H))+V(Ti))+C*V(TB))/(T0+abs(V(H))+V(Ti))+B*V(TB))/
+ (T0+V(Ti)+abs(V(H)))+A*V(TB))),0)}
G_G4 H 0 VALUE {
+ if(V(Ti)>25,0,-V(RP,RN)*V(RP,RN)/(R25*V(TR)*exp(((Z*TB/(T0+abs(V(H))+V(Ti))+Y*V(TB))/(T0+abs(V(H))+V(Ti))+X*V(TB))/
+ (T0+V(Ti)+abs(V(H)))+W*V(TB))))}
G_G5 RP RN VALUE { V(RP, RN)/V(AOUT) }
G_G6 H 0 VALUE { V(H)*(Gth + Gth1*(V(Ti)-25)) }
I_I1 0 AOUT DC 1Adc
R_R1 0 AOUT 1T TC=0,0
R_R2 0 H 1T TC=0,0
C_C1 0 H {Cth}
R_R99 0 Ti 1T
.IC V(H) =0
.ENDS
**********************************
**********************************
**
** Littelfuse, LP
** TRIAC SPICE Models
** L01-EV
**
** T. Chenoski
** Irving Technical Center
**
** A 06/08/08
**
**********************************
**********************************
.SUBCKT L0103DE 1 2 3
* TERMINALS: MT2 G MT1
Qnpn1 5 4 3 NoutF OFF
Qpnp1 4 5 7 PoutF OFF
Qnpn2 11 6 7 NoutR OFF
Qpnp2 6 11 3 PoutR OFF
Dfor 4 5 DZ OFF
Drev 6 11 DZ OFF
Rfor 4 6 12MEG
Ron 1 7 300m
Rhold 7 6 250
RGP 8 3 350
RG 2 8 150
RS 8 4 250
DN 9 2 DIN OFF
RN 9 3 6.0
GNN 6 7 9 3 0.2
GNP 4 5 9 3 2.0
DP 2 10 DIP OFF
RP 10 3 4.0
GP 7 6 10 3 0.5
.MODEL DIN D (IS=382F)
.MODEL DIP D (IS=382F N=1.19)
.MODEL DZ D (IS=382F N=1.5 IBV=50U BV=400)
.MODEL PoutF PNP (IS=382F BF=1 CJE=190p TF=0.3U)
.MODEL NoutF NPN (IS=382F BF=3 CJE=190p CJC=38p TF=0.3U)
.MODEL PoutR PNP (IS=382F BF=5 CJE=190p TF=0.3U)
.MODEL NoutR NPN (IS=382F BF=0.5 CJE=190p CJC=38p TF=0.3U)
.ENDS
.SUBCKT L0103ME 1 2 3
* TERMINALS: MT2 G MT1
Qnpn1 5 4 3 NoutF OFF
Qpnp1 4 5 7 PoutF OFF
Qnpn2 11 6 7 NoutR OFF
Qpnp2 6 11 3 PoutR OFF
Dfor 4 5 DZ OFF
Drev 6 11 DZ OFF
Rfor 4 6 12MEG
Ron 1 7 300m
Rhold 7 6 250
RGP 8 3 350
RG 2 8 150
RS 8 4 250
DN 9 2 DIN OFF
RN 9 3 6.0
GNN 6 7 9 3 0.2
GNP 4 5 9 3 2.0
DP 2 10 DIP OFF
RP 10 3 4.0
GP 7 6 10 3 0.5
.MODEL DIN D (IS=382F)
.MODEL DIP D (IS=382F N=1.19)
.MODEL DZ D (IS=382F N=1.5 IBV=50U BV=600)
.MODEL PoutF PNP (IS=382F BF=1 CJE=190p TF=0.3U)
.MODEL NoutF NPN (IS=382F BF=3 CJE=190p CJC=38p TF=0.3U)
.MODEL PoutR PNP (IS=382F BF=5 CJE=190p TF=0.3U)
.MODEL NoutR NPN (IS=382F BF=0.5 CJE=190p CJC=38p TF=0.3U)
.ENDS
.SUBCKT L0103NE 1 2 3
* TERMINALS: MT2 G MT1
Qnpn1 5 4 3 NoutF OFF
Qpnp1 4 5 7 PoutF OFF
Qnpn2 11 6 7 NoutR OFF
Qpnp2 6 11 3 PoutR OFF
Dfor 4 5 DZ OFF
Drev 6 11 DZ OFF
Rfor 4 6 12MEG
Ron 1 7 300m
Rhold 7 6 250
RGP 8 3 350
RG 2 8 150
RS 8 4 250
DN 9 2 DIN OFF
RN 9 3 6.0
GNN 6 7 9 3 0.2
GNP 4 5 9 3 2.0
DP 2 10 DIP OFF
RP 10 3 4.0
GP 7 6 10 3 0.5
.MODEL DIN D (IS=382F)
.MODEL DIP D (IS=382F N=1.19)
.MODEL DZ D (IS=382F N=1.5 IBV=50U BV=800)
.MODEL PoutF PNP (IS=382F BF=1 CJE=190p TF=0.3U)
.MODEL NoutF NPN (IS=382F BF=3 CJE=190p CJC=38p TF=0.3U)
.MODEL PoutR PNP (IS=382F BF=5 CJE=190p TF=0.3U)
.MODEL NoutR NPN (IS=382F BF=0.5 CJE=190p CJC=38p TF=0.3U)
.ENDS
.SUBCKT L0103DT 1 2 3
* TERMINALS: MT2 G MT1
Qnpn1 5 4 3 NoutF OFF
Qpnp1 4 5 7 PoutF OFF
Qnpn2 11 6 7 NoutR OFF
Qpnp2 6 11 3 PoutR OFF
Dfor 4 5 DZ OFF
Drev 6 11 DZ OFF
Rfor 4 6 12MEG
Ron 1 7 300m
Rhold 7 6 250
RGP 8 3 350
RG 2 8 150
RS 8 4 250
DN 9 2 DIN OFF
RN 9 3 6.0
GNN 6 7 9 3 0.2
GNP 4 5 9 3 2.0
DP 2 10 DIP OFF
RP 10 3 4.0
GP 7 6 10 3 0.5
.MODEL DIN D (IS=382F)
.MODEL DIP D (IS=382F N=1.19)
.MODEL DZ D (IS=382F N=1.5 IBV=50U BV=400)
.MODEL PoutF PNP (IS=382F BF=1 CJE=190p TF=0.3U)
.MODEL NoutF NPN (IS=382F BF=3 CJE=190p CJC=38p TF=0.3U)
.MODEL PoutR PNP (IS=382F BF=5 CJE=190p TF=0.3U)
.MODEL NoutR NPN (IS=382F BF=0.5 CJE=190p CJC=38p TF=0.3U)
.ENDS
.SUBCKT L0103MT 1 2 3
* TERMINALS: MT2 G MT1
Qnpn1 5 4 3 NoutF OFF
Qpnp1 4 5 7 PoutF OFF
Qnpn2 11 6 7 NoutR OFF
Qpnp2 6 11 3 PoutR OFF
Dfor 4 5 DZ OFF
Drev 6 11 DZ OFF
Rfor 4 6 12MEG
Ron 1 7 300m
Rhold 7 6 250
RGP 8 3 350
RG 2 8 150
RS 8 4 250
DN 9 2 DIN OFF
RN 9 3 6.0
GNN 6 7 9 3 0.2
GNP 4 5 9 3 2.0
DP 2 10 DIP OFF
RP 10 3 4.0
GP 7 6 10 3 0.5
.MODEL DIN D (IS=382F)
.MODEL DIP D (IS=382F N=1.19)
.MODEL DZ D (IS=382F N=1.5 IBV=50U BV=600)
.MODEL PoutF PNP (IS=382F BF=1 CJE=190p TF=0.3U)
.MODEL NoutF NPN (IS=382F BF=3 CJE=190p CJC=38p TF=0.3U)
.MODEL PoutR PNP (IS=382F BF=5 CJE=190p TF=0.3U)
.MODEL NoutR NPN (IS=382F BF=0.5 CJE=190p CJC=38p TF=0.3U)
.ENDS
.SUBCKT L0103NT 1 2 3
* TERMINALS: MT2 G MT1
Qnpn1 5 4 3 NoutF OFF
Qpnp1 4 5 7 PoutF OFF
Qnpn2 11 6 7 NoutR OFF
Qpnp2 6 11 3 PoutR OFF
Dfor 4 5 DZ OFF
Drev 6 11 DZ OFF
Rfor 4 6 12MEG
Ron 1 7 300m
Rhold 7 6 250
RGP 8 3 350
RG 2 8 150
RS 8 4 250
DN 9 2 DIN OFF
RN 9 3 6.0
GNN 6 7 9 3 0.2
GNP 4 5 9 3 2.0
DP 2 10 DIP OFF
RP 10 3 4.0
GP 7 6 10 3 0.5
.MODEL DIN D (IS=382F)
.MODEL DIP D (IS=382F N=1.19)
.MODEL DZ D (IS=382F N=1.5 IBV=50U BV=800)
.MODEL PoutF PNP (IS=382F BF=1 CJE=190p TF=0.3U)
.MODEL NoutF NPN (IS=382F BF=3 CJE=190p CJC=38p TF=0.3U)
.MODEL PoutR PNP (IS=382F BF=5 CJE=190p TF=0.3U)
.MODEL NoutR NPN (IS=382F BF=0.5 CJE=190p CJC=38p TF=0.3U)
.ENDS
.SUBCKT L0107DE 1 2 3
* TERMINALS: MT2 G MT1
Qnpn1 5 4 3 NoutF OFF
Qpnp1 4 5 7 PoutF OFF
Qnpn2 11 6 7 NoutR OFF
Qpnp2 6 11 3 PoutR OFF
Dfor 4 5 DZ OFF
Drev 6 11 DZ OFF
Rfor 4 6 12MEG
Ron 1 7 300m
Rhold 7 6 150
RGP 8 3 350
RG 2 8 150
RS 8 4 250
DN 9 2 DIN OFF
RN 9 3 6.0
GNN 6 7 9 3 0.2
GNP 4 5 9 3 0.521
DP 2 10 DIP OFF
RP 10 3 4.0
GP 7 6 10 3 0.15
.MODEL DIN D (IS=382F)
.MODEL DIP D (IS=382F N=1.19)
.MODEL DZ D (IS=382F N=1.5 IBV=50U BV=400)
.MODEL PoutF PNP (IS=382F BF=1 CJE=190p TF=0.3U)
.MODEL NoutF NPN (IS=382F BF=3 CJE=190p CJC=38p TF=0.3U)
.MODEL PoutR PNP (IS=382F BF=5 CJE=190p TF=0.3U)
.MODEL NoutR NPN (IS=382F BF=0.5 CJE=190p CJC=38p TF=0.3U)
.ENDS
.SUBCKT L0107ME 1 2 3
* TERMINALS: MT2 G MT1
Qnpn1 5 4 3 NoutF OFF
Qpnp1 4 5 7 PoutF OFF
Qnpn2 11 6 7 NoutR OFF
Qpnp2 6 11 3 PoutR OFF
Dfor 4 5 DZ OFF
Drev 6 11 DZ OFF
Rfor 4 6 12MEG
Ron 1 7 300m
Rhold 7 6 150
RGP 8 3 350
RG 2 8 150
RS 8 4 250
DN 9 2 DIN OFF
RN 9 3 6.0
GNN 6 7 9 3 0.2
GNP 4 5 9 3 0.521
DP 2 10 DIP OFF
RP 10 3 4.0
GP 7 6 10 3 0.15
.MODEL DIN D (IS=382F)
.MODEL DIP D (IS=382F N=1.19)
.MODEL DZ D (IS=382F N=1.5 IBV=50U BV=600)
.MODEL PoutF PNP (IS=382F BF=1 CJE=190p TF=0.3U)
.MODEL NoutF NPN (IS=382F BF=3 CJE=190p CJC=38p TF=0.3U)
.MODEL PoutR PNP (IS=382F BF=5 CJE=190p TF=0.3U)
.MODEL NoutR NPN (IS=382F BF=0.5 CJE=190p CJC=38p TF=0.3U)
.ENDS
.SUBCKT L0107NE 1 2 3
* TERMINALS: MT2 G MT1
Qnpn1 5 4 3 NoutF OFF
Qpnp1 4 5 7 PoutF OFF
Qnpn2 11 6 7 NoutR OFF
Qpnp2 6 11 3 PoutR OFF
Dfor 4 5 DZ OFF
Drev 6 11 DZ OFF
Rfor 4 6 12MEG
Ron 1 7 300m
Rhold 7 6 150
RGP 8 3 350
RG 2 8 150
RS 8 4 250
DN 9 2 DIN OFF
RN 9 3 6.0
GNN 6 7 9 3 0.2
GNP 4 5 9 3 0.521
DP 2 10 DIP OFF
RP 10 3 4.0
GP 7 6 10 3 0.15
.MODEL DIN D (IS=382F)
.MODEL DIP D (IS=382F N=1.19)
.MODEL DZ D (IS=382F N=1.5 IBV=50U BV=800)
.MODEL PoutF PNP (IS=382F BF=1 CJE=190p TF=0.3U)
.MODEL NoutF NPN (IS=382F BF=3 CJE=190p CJC=38p TF=0.3U)
.MODEL PoutR PNP (IS=382F BF=5 CJE=190p TF=0.3U)
.MODEL NoutR NPN (IS=382F BF=0.5 CJE=190p CJC=38p TF=0.3U)
.ENDS
.SUBCKT L0107DT 1 2 3
* TERMINALS: MT2 G MT1
Qnpn1 5 4 3 NoutF OFF
Qpnp1 4 5 7 PoutF OFF
Qnpn2 11 6 7 NoutR OFF
Qpnp2 6 11 3 PoutR OFF
Dfor 4 5 DZ OFF
Drev 6 11 DZ OFF
Rfor 4 6 12MEG
Ron 1 7 300m
Rhold 7 6 150
RGP 8 3 350
RG 2 8 150
RS 8 4 250
DN 9 2 DIN OFF
RN 9 3 6.0
GNN 6 7 9 3 0.2
GNP 4 5 9 3 0.521
DP 2 10 DIP OFF
RP 10 3 4.0
GP 7 6 10 3 0.15
.MODEL DIN D (IS=382F)
.MODEL DIP D (IS=382F N=1.19)
.MODEL DZ D (IS=382F N=1.5 IBV=50U BV=400)
.MODEL PoutF PNP (IS=382F BF=1 CJE=190p TF=0.3U)
.MODEL NoutF NPN (IS=382F BF=3 CJE=190p CJC=38p TF=0.3U)
.MODEL PoutR PNP (IS=382F BF=5 CJE=190p TF=0.3U)
.MODEL NoutR NPN (IS=382F BF=0.5 CJE=190p CJC=38p TF=0.3U)
.ENDS
.SUBCKT L0107MT 1 2 3
* TERMINALS: MT2 G MT1
Qnpn1 5 4 3 NoutF OFF
Qpnp1 4 5 7 PoutF OFF
Qnpn2 11 6 7 NoutR OFF
Qpnp2 6 11 3 PoutR OFF
Dfor 4 5 DZ OFF
Drev 6 11 DZ OFF
Rfor 4 6 12MEG
Ron 1 7 300m
Rhold 7 6 150
RGP 8 3 350
RG 2 8 150
RS 8 4 250
DN 9 2 DIN OFF
RN 9 3 6.0
GNN 6 7 9 3 0.2
GNP 4 5 9 3 0.521
DP 2 10 DIP OFF
RP 10 3 4.0
GP 7 6 10 3 0.15
.MODEL DIN D (IS=382F)
.MODEL DIP D (IS=382F N=1.19)
.MODEL DZ D (IS=382F N=1.5 IBV=50U BV=600)
.MODEL PoutF PNP (IS=382F BF=1 CJE=190p TF=0.3U)
.MODEL NoutF NPN (IS=382F BF=3 CJE=190p CJC=38p TF=0.3U)
.MODEL PoutR PNP (IS=382F BF=5 CJE=190p TF=0.3U)
.MODEL NoutR NPN (IS=382F BF=0.5 CJE=190p CJC=38p TF=0.3U)
.ENDS
.SUBCKT L0107NT 1 2 3
* TERMINALS: MT2 G MT1
Qnpn1 5 4 3 NoutF OFF
Qpnp1 4 5 7 PoutF OFF
Qnpn2 11 6 7 NoutR OFF
Qpnp2 6 11 3 PoutR OFF
Dfor 4 5 DZ OFF
Drev 6 11 DZ OFF
Rfor 4 6 12MEG
Ron 1 7 300m
Rhold 7 6 150
RGP 8 3 350
RG 2 8 150
RS 8 4 250
DN 9 2 DIN OFF
RN 9 3 6.0
GNN 6 7 9 3 0.2
GNP 4 5 9 3 0.521
DP 2 10 DIP OFF
RP 10 3 4.0
GP 7 6 10 3 0.15
.MODEL DIN D (IS=382F)
.MODEL DIP D (IS=382F N=1.19)
.MODEL DZ D (IS=382F N=1.5 IBV=50U BV=800)
.MODEL PoutF PNP (IS=382F BF=1 CJE=190p TF=0.3U)
.MODEL NoutF NPN (IS=382F BF=3 CJE=190p CJC=38p TF=0.3U)
.MODEL PoutR PNP (IS=382F BF=5 CJE=190p TF=0.3U)
.MODEL NoutR NPN (IS=382F BF=0.5 CJE=190p CJC=38p TF=0.3U)
.ENDS
.SUBCKT L0109DE 1 2 3
* TERMINALS: MT2 G MT1
Qnpn1 5 4 3 NoutF OFF
Qpnp1 4 5 7 PoutF OFF
Qnpn2 11 6 7 NoutR OFF
Qpnp2 6 11 3 PoutR OFF
Dfor 4 5 DZ OFF
Drev 6 11 DZ OFF
Rfor 4 6 12MEG
Ron 1 7 300m
Rhold 7 6 150
RGP 8 3 350
RG 2 8 150
RS 8 4 250
DN 9 2 DIN OFF
RN 9 3 6.0
GNN 6 7 9 3 0.2
GNP 4 5 9 3 0.521
DP 2 10 DIP OFF
RP 10 3 4.0
GP 7 6 10 3 0.15
.MODEL DIN D (IS=382F)
.MODEL DIP D (IS=382F N=1.19)
.MODEL DZ D (IS=382F N=1.5 IBV=50U BV=400)
.MODEL PoutF PNP (IS=382F BF=1 CJE=190p TF=0.3U)
.MODEL NoutF NPN (IS=382F BF=3 CJE=190p CJC=38p TF=0.3U)
.MODEL PoutR PNP (IS=382F BF=5 CJE=190p TF=0.3U)
.MODEL NoutR NPN (IS=382F BF=0.5 CJE=190p CJC=38p TF=0.3U)
.ENDS
.SUBCKT L0109ME 1 2 3
* TERMINALS: MT2 G MT1
Qnpn1 5 4 3 NoutF OFF
Qpnp1 4 5 7 PoutF OFF
Qnpn2 11 6 7 NoutR OFF
Qpnp2 6 11 3 PoutR OFF
Dfor 4 5 DZ OFF
Drev 6 11 DZ OFF
Rfor 4 6 12MEG
Ron 1 7 300m
Rhold 7 6 150
RGP 8 3 350
RG 2 8 150
RS 8 4 250
DN 9 2 DIN OFF
RN 9 3 6.0
GNN 6 7 9 3 0.2
GNP 4 5 9 3 0.521
DP 2 10 DIP OFF
RP 10 3 4.0
GP 7 6 10 3 0.15
.MODEL DIN D (IS=382F)
.MODEL DIP D (IS=382F N=1.19)
.MODEL DZ D (IS=382F N=1.5 IBV=50U BV=600)
.MODEL PoutF PNP (IS=382F BF=1 CJE=190p TF=0.3U)
.MODEL NoutF NPN (IS=382F BF=3 CJE=190p CJC=38p TF=0.3U)
.MODEL PoutR PNP (IS=382F BF=5 CJE=190p TF=0.3U)
.MODEL NoutR NPN (IS=382F BF=0.5 CJE=190p CJC=38p TF=0.3U)
.ENDS
.SUBCKT L0109NE 1 2 3
* TERMINALS: MT2 G MT1
Qnpn1 5 4 3 NoutF OFF
Qpnp1 4 5 7 PoutF OFF
Qnpn2 11 6 7 NoutR OFF
Qpnp2 6 11 3 PoutR OFF
Dfor 4 5 DZ OFF
Drev 6 11 DZ OFF
Rfor 4 6 12MEG
Ron 1 7 300m
Rhold 7 6 150
RGP 8 3 350
RG 2 8 150
RS 8 4 250
DN 9 2 DIN OFF
RN 9 3 6.0
GNN 6 7 9 3 0.2
GNP 4 5 9 3 0.521
DP 2 10 DIP OFF
RP 10 3 4.0
GP 7 6 10 3 0.15
.MODEL DIN D (IS=382F)
.MODEL DIP D (IS=382F N=1.19)
.MODEL DZ D (IS=382F N=1.5 IBV=50U BV=800)
.MODEL PoutF PNP (IS=382F BF=1 CJE=190p TF=0.3U)
.MODEL NoutF NPN (IS=382F BF=3 CJE=190p CJC=38p TF=0.3U)
.MODEL PoutR PNP (IS=382F BF=5 CJE=190p TF=0.3U)
.MODEL NoutR NPN (IS=382F BF=0.5 CJE=190p CJC=38p TF=0.3U)
.ENDS
.SUBCKT L0109DT 1 2 3
* TERMINALS: MT2 G MT1
Qnpn1 5 4 3 NoutF OFF
Qpnp1 4 5 7 PoutF OFF
Qnpn2 11 6 7 NoutR OFF
Qpnp2 6 11 3 PoutR OFF
Dfor 4 5 DZ OFF
Drev 6 11 DZ OFF
Rfor 4 6 12MEG
Ron 1 7 300m
Rhold 7 6 150
RGP 8 3 350
RG 2 8 150
RS 8 4 250
DN 9 2 DIN OFF
RN 9 3 6.0
GNN 6 7 9 3 0.2
GNP 4 5 9 3 0.521
DP 2 10 DIP OFF
RP 10 3 4.0
GP 7 6 10 3 0.15
.MODEL DIN D (IS=382F)
.MODEL DIP D (IS=382F N=1.19)
.MODEL DZ D (IS=382F N=1.5 IBV=50U BV=400)
.MODEL PoutF PNP (IS=382F BF=1 CJE=190p TF=0.3U)
.MODEL NoutF NPN (IS=382F BF=3 CJE=190p CJC=38p TF=0.3U)
.MODEL PoutR PNP (IS=382F BF=5 CJE=190p TF=0.3U)
.MODEL NoutR NPN (IS=382F BF=0.5 CJE=190p CJC=38p TF=0.3U)
.ENDS
.SUBCKT L0109MT 1 2 3
* TERMINALS: MT2 G MT1
Qnpn1 5 4 3 NoutF OFF
Qpnp1 4 5 7 PoutF OFF
Qnpn2 11 6 7 NoutR OFF
Qpnp2 6 11 3 PoutR OFF
Dfor 4 5 DZ OFF
Drev 6 11 DZ OFF
Rfor 4 6 12MEG
Ron 1 7 300m
Rhold 7 6 150
RGP 8 3 350
RG 2 8 150
RS 8 4 250
DN 9 2 DIN OFF
RN 9 3 6.0
GNN 6 7 9 3 0.2
GNP 4 5 9 3 0.521
DP 2 10 DIP OFF
RP 10 3 4.0
GP 7 6 10 3 0.15
.MODEL DIN D (IS=382F)
.MODEL DIP D (IS=382F N=1.19)
.MODEL DZ D (IS=382F N=1.5 IBV=50U BV=600)
.MODEL PoutF PNP (IS=382F BF=1 CJE=190p TF=0.3U)
.MODEL NoutF NPN (IS=382F BF=3 CJE=190p CJC=38p TF=0.3U)
.MODEL PoutR PNP (IS=382F BF=5 CJE=190p TF=0.3U)
.MODEL NoutR NPN (IS=382F BF=0.5 CJE=190p CJC=38p TF=0.3U)
.ENDS
.SUBCKT L0109NT 1 2 3
* TERMINALS: MT2 G MT1
Qnpn1 5 4 3 NoutF OFF
Qpnp1 4 5 7 PoutF OFF
Qnpn2 11 6 7 NoutR OFF
Qpnp2 6 11 3 PoutR OFF
Dfor 4 5 DZ OFF
Drev 6 11 DZ OFF
Rfor 4 6 12MEG
Ron 1 7 300m
Rhold 7 6 150
RGP 8 3 350
RG 2 8 150
RS 8 4 250
DN 9 2 DIN OFF
RN 9 3 6.0
GNN 6 7 9 3 0.2
GNP 4 5 9 3 0.521
DP 2 10 DIP OFF
RP 10 3 4.0
GP 7 6 10 3 0.15
.MODEL DIN D (IS=382F)
.MODEL DIP D (IS=382F N=1.19)
.MODEL DZ D (IS=382F N=1.5 IBV=50U BV=800)
.MODEL PoutF PNP (IS=382F BF=1 CJE=190p TF=0.3U)
.MODEL NoutF NPN (IS=382F BF=3 CJE=190p CJC=38p TF=0.3U)
.MODEL PoutR PNP (IS=382F BF=5 CJE=190p TF=0.3U)
.MODEL NoutR NPN (IS=382F BF=0.5 CJE=190p CJC=38p TF=0.3U)
.ENDS
**********************************
**********************************
**
** Littelfuse, LP
** TRIAC SPICE Models
** L01-EV
**
** T. Chenoski
** Irving Technical Center
**
** A 06/08/08
**
**********************************
**********************************
.SUBCKT L0103DE 1 2 3
* TERMINALS: MT2 G MT1
Qnpn1 5 4 3 NoutF OFF
Qpnp1 4 5 7 PoutF OFF
Qnpn2 11 6 7 NoutR OFF
Qpnp2 6 11 3 PoutR OFF
Dfor 4 5 DZ OFF
Drev 6 11 DZ OFF
Rfor 4 6 12MEG
Ron 1 7 300m
Rhold 7 6 250
RGP 8 3 350
RG 2 8 150
RS 8 4 250
DN 9 2 DIN OFF
RN 9 3 6.0
GNN 6 7 9 3 0.2
GNP 4 5 9 3 2.0
DP 2 10 DIP OFF
RP 10 3 4.0
GP 7 6 10 3 0.5
.MODEL DIN D (IS=382F)
.MODEL DIP D (IS=382F N=1.19)
.MODEL DZ D (IS=382F N=1.5 IBV=50U BV=400)
.MODEL PoutF PNP (IS=382F BF=1 CJE=190p TF=0.3U)
.MODEL NoutF NPN (IS=382F BF=3 CJE=190p CJC=38p TF=0.3U)
.MODEL PoutR PNP (IS=382F BF=5 CJE=190p TF=0.3U)
.MODEL NoutR NPN (IS=382F BF=0.5 CJE=190p CJC=38p TF=0.3U)
.ENDS
.SUBCKT L0103ME 1 2 3
* TERMINALS: MT2 G MT1
Qnpn1 5 4 3 NoutF OFF
Qpnp1 4 5 7 PoutF OFF
Qnpn2 11 6 7 NoutR OFF
Qpnp2 6 11 3 PoutR OFF
Dfor 4 5 DZ OFF
Drev 6 11 DZ OFF
Rfor 4 6 12MEG
Ron 1 7 300m
Rhold 7 6 250
RGP 8 3 350
RG 2 8 150
RS 8 4 250
DN 9 2 DIN OFF
RN 9 3 6.0
GNN 6 7 9 3 0.2
GNP 4 5 9 3 2.0
DP 2 10 DIP OFF
RP 10 3 4.0
GP 7 6 10 3 0.5
.MODEL DIN D (IS=382F)
.MODEL DIP D (IS=382F N=1.19)
.MODEL DZ D (IS=382F N=1.5 IBV=50U BV=600)
.MODEL PoutF PNP (IS=382F BF=1 CJE=190p TF=0.3U)
.MODEL NoutF NPN (IS=382F BF=3 CJE=190p CJC=38p TF=0.3U)
.MODEL PoutR PNP (IS=382F BF=5 CJE=190p TF=0.3U)
.MODEL NoutR NPN (IS=382F BF=0.5 CJE=190p CJC=38p TF=0.3U)
.ENDS
.SUBCKT L0103NE 1 2 3
* TERMINALS: MT2 G MT1
Qnpn1 5 4 3 NoutF OFF
Qpnp1 4 5 7 PoutF OFF
Qnpn2 11 6 7 NoutR OFF
Qpnp2 6 11 3 PoutR OFF
Dfor 4 5 DZ OFF
Drev 6 11 DZ OFF
Rfor 4 6 12MEG
Ron 1 7 300m
Rhold 7 6 250
RGP 8 3 350
RG 2 8 150
RS 8 4 250
DN 9 2 DIN OFF
RN 9 3 6.0
GNN 6 7 9 3 0.2
GNP 4 5 9 3 2.0
DP 2 10 DIP OFF
RP 10 3 4.0
GP 7 6 10 3 0.5
.MODEL DIN D (IS=382F)
.MODEL DIP D (IS=382F N=1.19)
.MODEL DZ D (IS=382F N=1.5 IBV=50U BV=800)
.MODEL PoutF PNP (IS=382F BF=1 CJE=190p TF=0.3U)
.MODEL NoutF NPN (IS=382F BF=3 CJE=190p CJC=38p TF=0.3U)
.MODEL PoutR PNP (IS=382F BF=5 CJE=190p TF=0.3U)
.MODEL NoutR NPN (IS=382F BF=0.5 CJE=190p CJC=38p TF=0.3U)
.ENDS
.SUBCKT L0103DT 1 2 3
* TERMINALS: MT2 G MT1
Qnpn1 5 4 3 NoutF OFF
Qpnp1 4 5 7 PoutF OFF
Qnpn2 11 6 7 NoutR OFF
Qpnp2 6 11 3 PoutR OFF
Dfor 4 5 DZ OFF
Drev 6 11 DZ OFF
Rfor 4 6 12MEG
Ron 1 7 300m
Rhold 7 6 250
RGP 8 3 350
RG 2 8 150
RS 8 4 250
DN 9 2 DIN OFF
RN 9 3 6.0
GNN 6 7 9 3 0.2
GNP 4 5 9 3 2.0
DP 2 10 DIP OFF
RP 10 3 4.0
GP 7 6 10 3 0.5
.MODEL DIN D (IS=382F)
.MODEL DIP D (IS=382F N=1.19)
.MODEL DZ D (IS=382F N=1.5 IBV=50U BV=400)
.MODEL PoutF PNP (IS=382F BF=1 CJE=190p TF=0.3U)
.MODEL NoutF NPN (IS=382F BF=3 CJE=190p CJC=38p TF=0.3U)
.MODEL PoutR PNP (IS=382F BF=5 CJE=190p TF=0.3U)
.MODEL NoutR NPN (IS=382F BF=0.5 CJE=190p CJC=38p TF=0.3U)
.ENDS
.SUBCKT L0103MT 1 2 3
* TERMINALS: MT2 G MT1
Qnpn1 5 4 3 NoutF OFF
Qpnp1 4 5 7 PoutF OFF
Qnpn2 11 6 7 NoutR OFF
Qpnp2 6 11 3 PoutR OFF
Dfor 4 5 DZ OFF
Drev 6 11 DZ OFF
Rfor 4 6 12MEG
Ron 1 7 300m
Rhold 7 6 250
RGP 8 3 350
RG 2 8 150
RS 8 4 250
DN 9 2 DIN OFF
RN 9 3 6.0
GNN 6 7 9 3 0.2
GNP 4 5 9 3 2.0
DP 2 10 DIP OFF
RP 10 3 4.0
GP 7 6 10 3 0.5
.MODEL DIN D (IS=382F)
.MODEL DIP D (IS=382F N=1.19)
.MODEL DZ D (IS=382F N=1.5 IBV=50U BV=600)
.MODEL PoutF PNP (IS=382F BF=1 CJE=190p TF=0.3U)
.MODEL NoutF NPN (IS=382F BF=3 CJE=190p CJC=38p TF=0.3U)
.MODEL PoutR PNP (IS=382F BF=5 CJE=190p TF=0.3U)
.MODEL NoutR NPN (IS=382F BF=0.5 CJE=190p CJC=38p TF=0.3U)
.ENDS
.SUBCKT L0103NT 1 2 3
* TERMINALS: MT2 G MT1
Qnpn1 5 4 3 NoutF OFF
Qpnp1 4 5 7 PoutF OFF
Qnpn2 11 6 7 NoutR OFF
Qpnp2 6 11 3 PoutR OFF
Dfor 4 5 DZ OFF
Drev 6 11 DZ OFF
Rfor 4 6 12MEG
Ron 1 7 300m
Rhold 7 6 250
RGP 8 3 350
RG 2 8 150
RS 8 4 250
DN 9 2 DIN OFF
RN 9 3 6.0
GNN 6 7 9 3 0.2
GNP 4 5 9 3 2.0
DP 2 10 DIP OFF
RP 10 3 4.0
GP 7 6 10 3 0.5
.MODEL DIN D (IS=382F)
.MODEL DIP D (IS=382F N=1.19)
.MODEL DZ D (IS=382F N=1.5 IBV=50U BV=800)
.MODEL PoutF PNP (IS=382F BF=1 CJE=190p TF=0.3U)
.MODEL NoutF NPN (IS=382F BF=3 CJE=190p CJC=38p TF=0.3U)
.MODEL PoutR PNP (IS=382F BF=5 CJE=190p TF=0.3U)
.MODEL NoutR NPN (IS=382F BF=0.5 CJE=190p CJC=38p TF=0.3U)
.ENDS
.SUBCKT L0107DE 1 2 3
* TERMINALS: MT2 G MT1
Qnpn1 5 4 3 NoutF OFF
Qpnp1 4 5 7 PoutF OFF
Qnpn2 11 6 7 NoutR OFF
Qpnp2 6 11 3 PoutR OFF
Dfor 4 5 DZ OFF
Drev 6 11 DZ OFF
Rfor 4 6 12MEG
Ron 1 7 300m
Rhold 7 6 150
RGP 8 3 350
RG 2 8 150
RS 8 4 250
DN 9 2 DIN OFF
RN 9 3 6.0
GNN 6 7 9 3 0.2
GNP 4 5 9 3 0.521
DP 2 10 DIP OFF
RP 10 3 4.0
GP 7 6 10 3 0.15
.MODEL DIN D (IS=382F)
.MODEL DIP D (IS=382F N=1.19)
.MODEL DZ D (IS=382F N=1.5 IBV=50U BV=400)
.MODEL PoutF PNP (IS=382F BF=1 CJE=190p TF=0.3U)
.MODEL NoutF NPN (IS=382F BF=3 CJE=190p CJC=38p TF=0.3U)
.MODEL PoutR PNP (IS=382F BF=5 CJE=190p TF=0.3U)
.MODEL NoutR NPN (IS=382F BF=0.5 CJE=190p CJC=38p TF=0.3U)
.ENDS
.SUBCKT L0107ME 1 2 3
* TERMINALS: MT2 G MT1
Qnpn1 5 4 3 NoutF OFF
Qpnp1 4 5 7 PoutF OFF
Qnpn2 11 6 7 NoutR OFF
Qpnp2 6 11 3 PoutR OFF
Dfor 4 5 DZ OFF
Drev 6 11 DZ OFF
Rfor 4 6 12MEG
Ron 1 7 300m
Rhold 7 6 150
RGP 8 3 350
RG 2 8 150
RS 8 4 250
DN 9 2 DIN OFF
RN 9 3 6.0
GNN 6 7 9 3 0.2
GNP 4 5 9 3 0.521
DP 2 10 DIP OFF
RP 10 3 4.0
GP 7 6 10 3 0.15
.MODEL DIN D (IS=382F)
.MODEL DIP D (IS=382F N=1.19)
.MODEL DZ D (IS=382F N=1.5 IBV=50U BV=600)
.MODEL PoutF PNP (IS=382F BF=1 CJE=190p TF=0.3U)
.MODEL NoutF NPN (IS=382F BF=3 CJE=190p CJC=38p TF=0.3U)
.MODEL PoutR PNP (IS=382F BF=5 CJE=190p TF=0.3U)
.MODEL NoutR NPN (IS=382F BF=0.5 CJE=190p CJC=38p TF=0.3U)
.ENDS
.SUBCKT L0107NE 1 2 3
* TERMINALS: MT2 G MT1
Qnpn1 5 4 3 NoutF OFF
Qpnp1 4 5 7 PoutF OFF
Qnpn2 11 6 7 NoutR OFF
Qpnp2 6 11 3 PoutR OFF
Dfor 4 5 DZ OFF
Drev 6 11 DZ OFF
Rfor 4 6 12MEG
Ron 1 7 300m
Rhold 7 6 150
RGP 8 3 350
RG 2 8 150
RS 8 4 250
DN 9 2 DIN OFF
RN 9 3 6.0
GNN 6 7 9 3 0.2
GNP 4 5 9 3 0.521
DP 2 10 DIP OFF
RP 10 3 4.0
GP 7 6 10 3 0.15
.MODEL DIN D (IS=382F)
.MODEL DIP D (IS=382F N=1.19)
.MODEL DZ D (IS=382F N=1.5 IBV=50U BV=800)
.MODEL PoutF PNP (IS=382F BF=1 CJE=190p TF=0.3U)
.MODEL NoutF NPN (IS=382F BF=3 CJE=190p CJC=38p TF=0.3U)
.MODEL PoutR PNP (IS=382F BF=5 CJE=190p TF=0.3U)
.MODEL NoutR NPN (IS=382F BF=0.5 CJE=190p CJC=38p TF=0.3U)
.ENDS
.SUBCKT L0107DT 1 2 3
* TERMINALS: MT2 G MT1
Qnpn1 5 4 3 NoutF OFF
Qpnp1 4 5 7 PoutF OFF
Qnpn2 11 6 7 NoutR OFF
Qpnp2 6 11 3 PoutR OFF
Dfor 4 5 DZ OFF
Drev 6 11 DZ OFF
Rfor 4 6 12MEG
Ron 1 7 300m
Rhold 7 6 150
RGP 8 3 350
RG 2 8 150
RS 8 4 250
DN 9 2 DIN OFF
RN 9 3 6.0
GNN 6 7 9 3 0.2
GNP 4 5 9 3 0.521
DP 2 10 DIP OFF
RP 10 3 4.0
GP 7 6 10 3 0.15
.MODEL DIN D (IS=382F)
.MODEL DIP D (IS=382F N=1.19)
.MODEL DZ D (IS=382F N=1.5 IBV=50U BV=400)
.MODEL PoutF PNP (IS=382F BF=1 CJE=190p TF=0.3U)
.MODEL NoutF NPN (IS=382F BF=3 CJE=190p CJC=38p TF=0.3U)
.MODEL PoutR PNP (IS=382F BF=5 CJE=190p TF=0.3U)
.MODEL NoutR NPN (IS=382F BF=0.5 CJE=190p CJC=38p TF=0.3U)
.ENDS
.SUBCKT L0107MT 1 2 3
* TERMINALS: MT2 G MT1
Qnpn1 5 4 3 NoutF OFF
Qpnp1 4 5 7 PoutF OFF
Qnpn2 11 6 7 NoutR OFF
Qpnp2 6 11 3 PoutR OFF
Dfor 4 5 DZ OFF
Drev 6 11 DZ OFF
Rfor 4 6 12MEG
Ron 1 7 300m
Rhold 7 6 150
RGP 8 3 350
RG 2 8 150
RS 8 4 250
DN 9 2 DIN OFF
RN 9 3 6.0
GNN 6 7 9 3 0.2
GNP 4 5 9 3 0.521
DP 2 10 DIP OFF
RP 10 3 4.0
GP 7 6 10 3 0.15
.MODEL DIN D (IS=382F)
.MODEL DIP D (IS=382F N=1.19)
.MODEL DZ D (IS=382F N=1.5 IBV=50U BV=600)
.MODEL PoutF PNP (IS=382F BF=1 CJE=190p TF=0.3U)
.MODEL NoutF NPN (IS=382F BF=3 CJE=190p CJC=38p TF=0.3U)
.MODEL PoutR PNP (IS=382F BF=5 CJE=190p TF=0.3U)
.MODEL NoutR NPN (IS=382F BF=0.5 CJE=190p CJC=38p TF=0.3U)
.ENDS
.SUBCKT L0107NT 1 2 3
* TERMINALS: MT2 G MT1
Qnpn1 5 4 3 NoutF OFF
Qpnp1 4 5 7 PoutF OFF
Qnpn2 11 6 7 NoutR OFF
Qpnp2 6 11 3 PoutR OFF
Dfor 4 5 DZ OFF
Drev 6 11 DZ OFF
Rfor 4 6 12MEG
Ron 1 7 300m
Rhold 7 6 150
RGP 8 3 350
RG 2 8 150
RS 8 4 250
DN 9 2 DIN OFF
RN 9 3 6.0
GNN 6 7 9 3 0.2
GNP 4 5 9 3 0.521
DP 2 10 DIP OFF
RP 10 3 4.0
GP 7 6 10 3 0.15
.MODEL DIN D (IS=382F)
.MODEL DIP D (IS=382F N=1.19)
.MODEL DZ D (IS=382F N=1.5 IBV=50U BV=800)
.MODEL PoutF PNP (IS=382F BF=1 CJE=190p TF=0.3U)
.MODEL NoutF NPN (IS=382F BF=3 CJE=190p CJC=38p TF=0.3U)
.MODEL PoutR PNP (IS=382F BF=5 CJE=190p TF=0.3U)
.MODEL NoutR NPN (IS=382F BF=0.5 CJE=190p CJC=38p TF=0.3U)
.ENDS
.SUBCKT L0109DE 1 2 3
* TERMINALS: MT2 G MT1
Qnpn1 5 4 3 NoutF OFF
Qpnp1 4 5 7 PoutF OFF
Qnpn2 11 6 7 NoutR OFF
Qpnp2 6 11 3 PoutR OFF
Dfor 4 5 DZ OFF
Drev 6 11 DZ OFF
Rfor 4 6 12MEG
Ron 1 7 300m
Rhold 7 6 150
RGP 8 3 350
RG 2 8 150
RS 8 4 250
DN 9 2 DIN OFF
RN 9 3 6.0
GNN 6 7 9 3 0.2
GNP 4 5 9 3 0.521
DP 2 10 DIP OFF
RP 10 3 4.0
GP 7 6 10 3 0.15
.MODEL DIN D (IS=382F)
.MODEL DIP D (IS=382F N=1.19)
.MODEL DZ D (IS=382F N=1.5 IBV=50U BV=400)
.MODEL PoutF PNP (IS=382F BF=1 CJE=190p TF=0.3U)
.MODEL NoutF NPN (IS=382F BF=3 CJE=190p CJC=38p TF=0.3U)
.MODEL PoutR PNP (IS=382F BF=5 CJE=190p TF=0.3U)
.MODEL NoutR NPN (IS=382F BF=0.5 CJE=190p CJC=38p TF=0.3U)
.ENDS
.SUBCKT L0109ME 1 2 3
* TERMINALS: MT2 G MT1
Qnpn1 5 4 3 NoutF OFF
Qpnp1 4 5 7 PoutF OFF
Qnpn2 11 6 7 NoutR OFF
Qpnp2 6 11 3 PoutR OFF
Dfor 4 5 DZ OFF
Drev 6 11 DZ OFF
Rfor 4 6 12MEG
Ron 1 7 300m
Rhold 7 6 150
RGP 8 3 350
RG 2 8 150
RS 8 4 250
DN 9 2 DIN OFF
RN 9 3 6.0
GNN 6 7 9 3 0.2
GNP 4 5 9 3 0.521
DP 2 10 DIP OFF
RP 10 3 4.0
GP 7 6 10 3 0.15
.MODEL DIN D (IS=382F)
.MODEL DIP D (IS=382F N=1.19)
.MODEL DZ D (IS=382F N=1.5 IBV=50U BV=600)
.MODEL PoutF PNP (IS=382F BF=1 CJE=190p TF=0.3U)
.MODEL NoutF NPN (IS=382F BF=3 CJE=190p CJC=38p TF=0.3U)
.MODEL PoutR PNP (IS=382F BF=5 CJE=190p TF=0.3U)
.MODEL NoutR NPN (IS=382F BF=0.5 CJE=190p CJC=38p TF=0.3U)
.ENDS
.SUBCKT L0109NE 1 2 3
* TERMINALS: MT2 G MT1
Qnpn1 5 4 3 NoutF OFF
Qpnp1 4 5 7 PoutF OFF
Qnpn2 11 6 7 NoutR OFF
Qpnp2 6 11 3 PoutR OFF
Dfor 4 5 DZ OFF
Drev 6 11 DZ OFF
Rfor 4 6 12MEG
Ron 1 7 300m
Rhold 7 6 150
RGP 8 3 350
RG 2 8 150
RS 8 4 250
DN 9 2 DIN OFF
RN 9 3 6.0
GNN 6 7 9 3 0.2
GNP 4 5 9 3 0.521
DP 2 10 DIP OFF
RP 10 3 4.0
GP 7 6 10 3 0.15
.MODEL DIN D (IS=382F)
.MODEL DIP D (IS=382F N=1.19)
.MODEL DZ D (IS=382F N=1.5 IBV=50U BV=800)
.MODEL PoutF PNP (IS=382F BF=1 CJE=190p TF=0.3U)
.MODEL NoutF NPN (IS=382F BF=3 CJE=190p CJC=38p TF=0.3U)
.MODEL PoutR PNP (IS=382F BF=5 CJE=190p TF=0.3U)
.MODEL NoutR NPN (IS=382F BF=0.5 CJE=190p CJC=38p TF=0.3U)
.ENDS
.SUBCKT L0109DT 1 2 3
* TERMINALS: MT2 G MT1
Qnpn1 5 4 3 NoutF OFF
Qpnp1 4 5 7 PoutF OFF
Qnpn2 11 6 7 NoutR OFF
Qpnp2 6 11 3 PoutR OFF
Dfor 4 5 DZ OFF
Drev 6 11 DZ OFF
Rfor 4 6 12MEG
Ron 1 7 300m
Rhold 7 6 150
RGP 8 3 350
RG 2 8 150
RS 8 4 250
DN 9 2 DIN OFF
RN 9 3 6.0
GNN 6 7 9 3 0.2
GNP 4 5 9 3 0.521
DP 2 10 DIP OFF
RP 10 3 4.0
GP 7 6 10 3 0.15
.MODEL DIN D (IS=382F)
.MODEL DIP D (IS=382F N=1.19)
.MODEL DZ D (IS=382F N=1.5 IBV=50U BV=400)
.MODEL PoutF PNP (IS=382F BF=1 CJE=190p TF=0.3U)
.MODEL NoutF NPN (IS=382F BF=3 CJE=190p CJC=38p TF=0.3U)
.MODEL PoutR PNP (IS=382F BF=5 CJE=190p TF=0.3U)
.MODEL NoutR NPN (IS=382F BF=0.5 CJE=190p CJC=38p TF=0.3U)
.ENDS
.SUBCKT L0109MT 1 2 3
* TERMINALS: MT2 G MT1
Qnpn1 5 4 3 NoutF OFF
Qpnp1 4 5 7 PoutF OFF
Qnpn2 11 6 7 NoutR OFF
Qpnp2 6 11 3 PoutR OFF
Dfor 4 5 DZ OFF
Drev 6 11 DZ OFF
Rfor 4 6 12MEG
Ron 1 7 300m
Rhold 7 6 150
RGP 8 3 350
RG 2 8 150
RS 8 4 250
DN 9 2 DIN OFF
RN 9 3 6.0
GNN 6 7 9 3 0.2
GNP 4 5 9 3 0.521
DP 2 10 DIP OFF
RP 10 3 4.0
GP 7 6 10 3 0.15
.MODEL DIN D (IS=382F)
.MODEL DIP D (IS=382F N=1.19)
.MODEL DZ D (IS=382F N=1.5 IBV=50U BV=600)
.MODEL PoutF PNP (IS=382F BF=1 CJE=190p TF=0.3U)
.MODEL NoutF NPN (IS=382F BF=3 CJE=190p CJC=38p TF=0.3U)
.MODEL PoutR PNP (IS=382F BF=5 CJE=190p TF=0.3U)
.MODEL NoutR NPN (IS=382F BF=0.5 CJE=190p CJC=38p TF=0.3U)
.ENDS
.SUBCKT L0109NT 1 2 3
* TERMINALS: MT2 G MT1
Qnpn1 5 4 3 NoutF OFF
Qpnp1 4 5 7 PoutF OFF
Qnpn2 11 6 7 NoutR OFF
Qpnp2 6 11 3 PoutR OFF
Dfor 4 5 DZ OFF
Drev 6 11 DZ OFF
Rfor 4 6 12MEG
Ron 1 7 300m
Rhold 7 6 150
RGP 8 3 350
RG 2 8 150
RS 8 4 250
DN 9 2 DIN OFF
RN 9 3 6.0
GNN 6 7 9 3 0.2
GNP 4 5 9 3 0.521
DP 2 10 DIP OFF
RP 10 3 4.0
GP 7 6 10 3 0.15
.MODEL DIN D (IS=382F)
.MODEL DIP D (IS=382F N=1.19)
.MODEL DZ D (IS=382F N=1.5 IBV=50U BV=800)
.MODEL PoutF PNP (IS=382F BF=1 CJE=190p TF=0.3U)
.MODEL NoutF NPN (IS=382F BF=3 CJE=190p CJC=38p TF=0.3U)
.MODEL PoutR PNP (IS=382F BF=5 CJE=190p TF=0.3U)
.MODEL NoutR NPN (IS=382F BF=0.5 CJE=190p CJC=38p TF=0.3U)
.ENDS




Comments