Hardware components | ||||||
| × | 1 | ||||
![]() |
| × | 2 | |||
| × | 1 | ||||
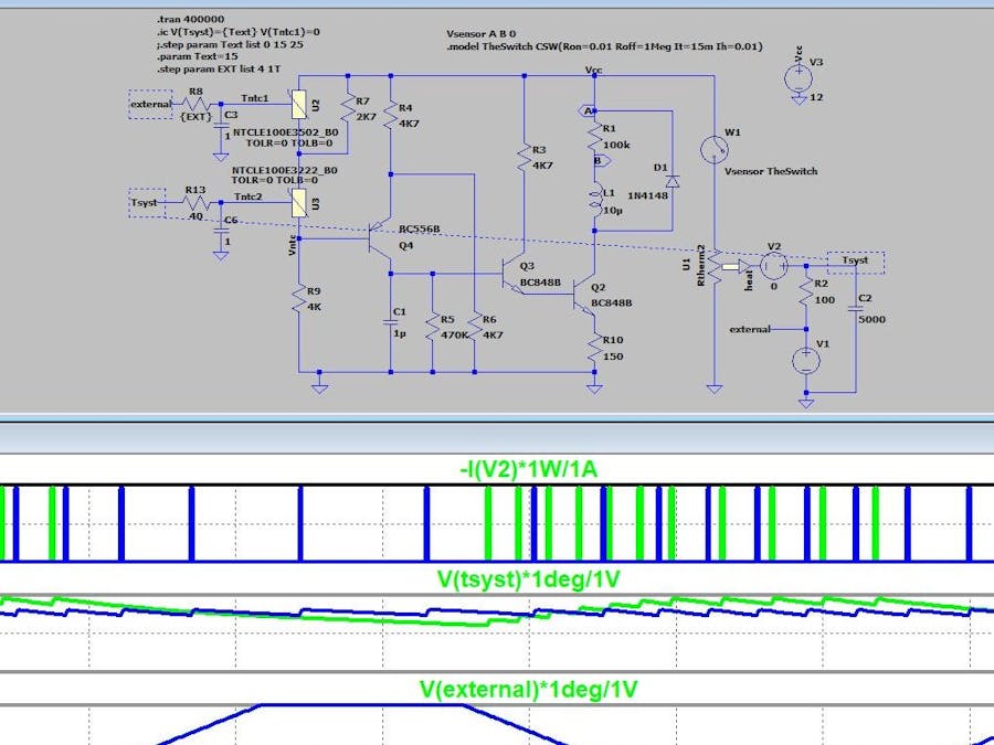
The following circuit was copied from these two websites
http://www.diy-electronic-projects.com/p258-Heating-System-Thermostat
I found it interesting to simulate it because there are two thermistors involved (one exterior probe and another one for interior sensing). As the external and internal temperatures are modeled in our series of thermostat spice simulations, it is possible to feedback those temperatures to each of their respective sensing NTC thermistors and visualize what will be the difference between the thermostat with or without exterrnal probe.
It is shown on the hereunder panes that the feedback of external temperature allows to ensure a higher internal temperature ( third pane/green curve)when external temperature is extremely low (second pane), and a slightly lower internal temperature (third pane/blue curve) when external is getting less extreme. As always with simulation, the variations of the parameters values allow the users to understand the circuit better and to develop their intuitons about it.
With such circuit simulation, and thanks to a full NTC library, it's also possible to adapt freely the R25 of the NTC; as long as the fixed resistors are adapted accordingly.
LTspice netlist for Vishay thermistors
Plain text* Voltage_driven_thermistor
*
* customer : hackster
* $Revision: 1.0 $
* $Author: Alain Stas $
* $Date: 17 July 2016 $
* $Revision History :correction <> introduced
*---------------------------------------------------------------
*
*
*$
.SUBCKT NTC_BASE RN Rp Ti Params: W=1 X=1 Y=1 Z=1 GTH=1 GTH1=1 CTH=1 A=1 R25=1 B=1 C=1 D=1 T0=273.15
R_RTR 0 TR {mc(1,TR-1)}
I_ITR 0 TR 1
R_RTB 0 TB {mc(1,TB-1)}
I_ITB 0 TB 1
G_G1 AOUT 0 VALUE { if(V(Ti)>25,V(AOUT,
+ 0)/(R25*V(TR)*exp(((D*V(TB)/(T0+abs(V(H))+V(Ti))+C*V(TB))/(T0+abs(V(H))+V(Ti))+B*V(TB))/(T0+V(Ti)+abs(V(H)))+A*V(TB))),0)
+ }
G_G2 AOUT 0 VALUE { IF(V(Ti)>25,0,V(AOUT,
+ 0)/(R25*V(TR)*exp(((Z*V(TB)/(T0+abs(V(H))+V(Ti))+Y*V(TB))/(T0+abs(V(H))+V(Ti))+X*V(TB))/(T0+abs(V(H))+V(Ti))+W*V(TB))))
+ }
G_G3 H 0 VALUE {
+ if(V(Ti)>25,-V(RP,RN)*V(RP,RN)/(R25*V(TR)*exp(((D*V(TB)/(T0+abs(V(H))+V(Ti))+C*V(TB))/(T0+abs(V(H))+V(Ti))+B*V(TB))/
+ (T0+V(Ti)+abs(V(H)))+A*V(TB))),0)}
G_G4 H 0 VALUE {
+ if(V(Ti)>25,0,-V(RP,RN)*V(RP,RN)/(R25*V(TR)*exp(((Z*TB/(T0+abs(V(H))+V(Ti))+Y*V(TB))/(T0+abs(V(H))+V(Ti))+X*V(TB))/
+ (T0+V(Ti)+abs(V(H)))+W*V(TB))))}
G_G5 RP RN VALUE { V(RP, RN)/V(AOUT) }
G_G6 H 0 VALUE { V(H)*(Gth + Gth1*(V(Ti)-25)) }
I_I1 0 AOUT DC 1Adc
R_R1 0 AOUT 1T TC=0,0
R_R2 0 H 1T TC=0,0
C_C1 0 H {Cth}
R_R99 0 Ti 1T
.IC V(H) =0
.ENDS
*$
.SUBCKT NTCS0805E3684_XT RN Rp Ti PARAMS: TOLR=0 TOLB=0
X1 RN Rp Ti NTC_BASE Params:
+ w=-15.960492581963
+ x=5523.15364280883
+ y=-229163.669949468
+ z=363212.812557817
+ gth=0.0048 gth1 = 0.0000267
+ cth=0.03216
+ a=-15.9604925819634
+ r25=680000
+ b=5523.15364280883
+ c=-229163.669949468
+ d=363212.812557817
+ T0=273.15
+ TR={1+TOLR/100}
+ TB={1+TOLB/100}
.ENDS
*$
.SUBCKT NTCS0805E3683_XT RN Rp Ti PARAMS: TOLR=0 TOLB=0
X2 RN Rp Ti NTC_BASE Params:
+ w=-14.864567961533
+ x=4791.5065960973
+ y=-93249.887887675
+ z=-4166790.45148179
+ gth=0.0048 gth1 = 0.0000267
+ cth=0.03216
+ a=-14.8645679615339
+ r25=68000
+ b=4791.5065960973
+ c=-93249.887887675
+ d=-4166790.45148179
+ T0=273.15
+ TR={1+TOLR/100}
+ TB={1+TOLB/100}
.ENDS
*$
.SUBCKT NTCS0805E3474_XT RN Rp Ti PARAMS: TOLR=0 TOLB=0
X3 RN Rp Ti NTC_BASE Params:
+ w=-14.794712363821
+ x=4839.842
+ y=-115334
+ z=-3730535
+ gth=0.0048 gth1 = 0.0000267
+ cth=0.03216
+ a=-14.7947123638219
+ r25=470000
+ b=4839.842
+ c=-115334
+ d=-3730535
+ T0=273.15
+ TR={1+TOLR/100}
+ TB={1+TOLB/100}
.ENDS
*$
.SUBCKT NTCS0805E3473_HT RN Rp Ti PARAMS: TOLR=0 TOLB=0
X4 RN Rp Ti NTC_BASE Params:
+ w=-15.032300388762
+ x=5179.93432510098
+ y=-233607.120677708
+ z=7597557.06340118
+ gth=0.0048 gth1 = 0.0000267
+ cth=0.03216
+ a=-15.0323003887629
+ r25=47000
+ b=5179.93432510098
+ c=-233607.120677708
+ d=7597557.06340118
+ T0=273.15
+ TR={1+TOLR/100}
+ TB={1+TOLB/100}
.ENDS
*$
.SUBCKT NTCS0805E3472_MT RN Rp Ti PARAMS: TOLR=0 TOLB=0
X5 RN Rp Ti NTC_BASE Params:
+ w=-12.407107004141
+ x=3778.38608505299
+ y=33708.0168743401
+ z=-17091038.2603767
+ gth=0.0048 gth1 = 0.0000267
+ cth=0.03216
+ a=-12.4071070041412
+ r25=4700
+ b=3778.38608505299
+ c=33708.0168743401
+ d=-17091038.2603767
+ T0=273.15
+ TR={1+TOLR/100}
+ TB={1+TOLB/100}
.ENDS
*$
.SUBCKT NTCS0805E3334_HT RN Rp Ti PARAMS: TOLR=0 TOLB=0
X6 RN Rp Ti NTC_BASE Params:
+ w=-14.476080802527
+ x=4744.842
+ y=-115334
+ z=-3730535
+ gth=0.0048 gth1 = 0.0000267
+ cth=0.03216
+ a=-14.4760808025273
+ r25=330000
+ b=4744.842
+ c=-115334
+ d=-3730535
+ T0=273.15
+ TR={1+TOLR/100}
+ TB={1+TOLB/100}
.ENDS
*$
.SUBCKT NTCS0805E3333_HT RN Rp Ti PARAMS: TOLR=0 TOLB=0
X7 RN Rp Ti NTC_BASE Params:
+ w=-14.610948767717
+ x=4997.48896697033
+ y=-231003.837768469
+ z=11872256.7334812
+ gth=0.0048 gth1 = 0.0000267
+ cth=0.03216
+ a=-14.6109487677176
+ r25=33000
+ b=4997.48896697033
+ c=-231003.837768469
+ d=11872256.7334812
+ T0=273.15
+ TR={1+TOLR/100}
+ TB={1+TOLB/100}
.ENDS
*$
.SUBCKT NTCS0805E3223_HT RN Rp Ti PARAMS: TOLR=0 TOLB=0
X8 RN Rp Ti NTC_BASE Params:
+ w=-13.810061704584
+ x=4464.33989162779
+ y=-91067.4624952509
+ z=-3682697.02233691
+ gth=0.0048 gth1 = 0.0000267
+ cth=0.03216
+ a=-13.8100617045846
+ r25=22000
+ b=4464.33989162779
+ c=-91067.4624952509
+ d=-3682697.02233691
+ T0=273.15
+ TR={1+TOLR/100}
+ TB={1+TOLB/100}
.ENDS
*$
.SUBCKT NTCS0805E3222_MT RN Rp Ti PARAMS: TOLR=0 TOLB=0
X9 RN Rp Ti NTC_BASE Params:
+ w=-12.022147939918
+ x=3397.22810533551
+ y=116133.116092231
+ z=-17986435.276086
+ gth=0.0048 gth1 = 0.0000267
+ cth=0.03216
+ a=-12.0221479399188
+ r25=2200
+ b=3397.22810533551
+ c=116133.116092231
+ d=-17986435.276086
+ T0=273.15
+ TR={1+TOLR/100}
+ TB={1+TOLB/100}
.ENDS
*$
.SUBCKT NTCS0805E3153_MT RN Rp Ti PARAMS: TOLR=0 TOLB=0
X10 RN Rp Ti NTC_BASE Params:
+ w=-13.283039163800
+ x=4167.09302924605
+ y=-23689.4127954143
+ z=-11316152.4821544
+ gth=0.0048 gth1 = 0.0000267
+ cth=0.03216
+ a=-13.2830391638009
+ r25=15000
+ b=4167.09302924605
+ c=-23689.4127954143
+ d=-11316152.4821544
+ T0=273.15
+ TR={1+TOLR/100}
+ TB={1+TOLB/100}
.ENDS
*$
.SUBCKT NTCS0805E3104_XT RN Rp Ti PARAMS: TOLR=0 TOLB=0
X11 RN Rp Ti NTC_BASE Params:
+ w=-15.258198494082
+ x=5147.89965225205
+ y=-199635.115218401
+ z=6303582.47627097
+ gth=0.0048 gth1 = 0.0000267
+ cth=0.03216
+ a=-15.2581984940823
+ r25=100000
+ b=5147.89965225205
+ c=-199635.115218401
+ d=6303582.47627097
+ T0=273.15
+ TR={1+TOLR/100}
+ TB={1+TOLB/100}
.ENDS
*$
.SUBCKT NTCS0805E3104_MT RN Rp Ti PARAMS: TOLR=0 TOLB=0
X12 RN Rp Ti NTC_BASE Params:
+ w=-13.633890559134
+ x=4624.07407976041
+ y=-162624.034923012
+ z=-1216588.60209115
+ gth=0.0048 gth1 = 0.0000267
+ cth=0.03216
+ a=-13.6338905591344
+ r25=100000
+ b=4624.07407976041
+ c=-162624.034923012
+ d=-1216588.60209115
+ T0=273.15
+ TR={1+TOLR/100}
+ TB={1+TOLB/100}
.ENDS
*$
.SUBCKT NTCS0805E3103_MT RN Rp Ti PARAMS: TOLR=0 TOLB=0
X13 RN Rp Ti NTC_BASE Params:
+ w=-13.40885683108
+ x=4547.96149408261
+ y=-176965.917057285
+ z=3861153.74690121
+ gth=0.0048 gth1 = 0.0000267
+ cth=0.08216
+ a=-13.408856831082
+ r25=10000
+ b=4547.96149408261
+ c=-176965.917057285
+ d=3861153.74690121
+ T0=273.15
+ TR={1+TOLR/100}
+ TB={1+TOLB/100}
.ENDS
*$
.SUBCKT NTCS0805E3103_LT RN Rp Ti PARAMS: TOLR=0 TOLB=0
X14 RN Rp Ti NTC_BASE Params:
+ w=-15.407851685736
+ x=6432.86844226693
+ y=-706230.001955726
+ z=47085918.8340211
+ gth=0.0048 gth1 = 0.0000267
+ cth=0.03216
+ a=-15.4078516857364
+ r25=10000
+ b=6432.86844226693
+ c=-706230.001955726
+ d=47085918.8340211
+ T0=273.15
+ TR={1+TOLR/100}
+ TB={1+TOLB/100}
.ENDS
*$
.SUBCKT NTCS0805E3103_HT RN Rp Ti PARAMS: TOLR=0 TOLB=0
X15 RN Rp Ti NTC_BASE Params:
+ w=-12.760931023421
+ x=3271.30574915945
+ y=291826.403510391
+ z=-39595327.6468017
+ gth=0.0048 gth1 = 0.0000267
+ cth=0.03216
+ a=-12.7609310234213
+ r25=10000
+ b=3271.30574915945
+ c=291826.403510391
+ d=-39595327.6468017
+ T0=273.15
+ TR={1+TOLR/100}
+ TB={1+TOLB/100}
.ENDS
*$
.SUBCKT NTCS0603E3683_HT RN Rp Ti PARAMS: TOLR=0 TOLB=0
X16 RN Rp Ti NTC_BASE Params:
+ w=-15.631687995314
+ x=5696.9706158521
+ y=-389523.672461065
+ z=24008865.2720328
+ gth=0.0031 gth1 = 0.00002
+ cth=0.0081
+ a=-15.6316879953145
+ r25=68000
+ b=5696.9706158521
+ c=-389523.672461065
+ d=24008865.2720328
+ T0=273.15
+ TR={1+TOLR/100}
+ TB={1+TOLB/100}
.ENDS
*$
.SUBCKT NTCS0603E3473_HT RN Rp Ti PARAMS: TOLR=0 TOLB=0
X17 RN Rp Ti NTC_BASE Params:
+ w=-14.853753305122
+ x=5126.73027409285
+ y=-256529.141866533
+ z=14429112.0366482
+ gth=0.0031 gth1 = 0.00002
+ cth=0.0081
+ a=-14.8537533051224
+ r25=47000
+ b=5126.73027409285
+ c=-256529.141866533
+ d=14429112.0366482
+ T0=273.15
+ TR={1+TOLR/100}
+ TB={1+TOLB/100}
.ENDS
*$
.SUBCKT NTCS0603E3472_HT RN Rp Ti PARAMS: TOLR=0 TOLB=0
X18 RN Rp Ti NTC_BASE Params:
+ w=-12.466755245940
+ x=3337.52734699875
+ y=200392.420077018
+ z=-26017659.4249521
+ gth=0.0031 gth1 = 0.00002
+ cth=0.0081
+ a=-12.4667552459405
+ r25=4700
+ b=3337.52734699875
+ c=200392.420077018
+ d=-26017659.4249521
+ T0=273.15
+ TR={1+TOLR/100}
+ TB={1+TOLB/100}
.ENDS
*$
.SUBCKT NTCS0603E3333_HT RN Rp Ti PARAMS: TOLR=0 TOLB=0
X19 RN Rp Ti NTC_BASE Params:
+ w=-14.518924355323
+ x=5042.19238100273
+ y=-266491.400082211
+ z=16040058.1503681
+ gth=0.0031 gth1 = 0.00002
+ cth=0.0081
+ a=-14.5189243553236
+ r25=33000
+ b=5042.19238100273
+ c=-266491.400082211
+ d=16040058.1503681
+ T0=273.15
+ TR={1+TOLR/100}
+ TB={1+TOLB/100}
.ENDS
*$
.SUBCKT NTCS0603E3272_MT RN Rp Ti PARAMS: TOLR=0 TOLB=0
X20 RN Rp Ti NTC_BASE Params:
+ w=-12.022147939918
+ x=3397.22810533551
+ y=116133.116092231
+ z=-17986435.276086
+ gth=0.0031 gth1 = 0.00002
+ cth=0.0081
+ a=-12.0221479399188
+ r25=2700
+ b=3397.22810533551
+ c=116133.116092231
+ d=-17986435.276086
+ T0=273.15
+ TR={1+TOLR/100}
+ TB={1+TOLB/100}
.ENDS
*$
.SUBCKT NTCS0603E3223_MT RN Rp Ti PARAMS: TOLR=0 TOLB=0
X21 RN Rp Ti NTC_BASE Params:
+ w=-13.436446712828
+ x=4278.16605968043
+ y=-59797.420122998
+ z=-6358363.60489759
+ gth=0.0031 gth1 = 0.00002
+ cth=0.0081
+ a=-13.4364467128288
+ r25=22000
+ b=4278.16605968043
+ c=-59797.420122998
+ d=-6358363.60489759
+ T0=273.15
+ TR={1+TOLR/100}
+ TB={1+TOLB/100}
.ENDS
*$
.SUBCKT NTCS0603E3222_MT RN Rp Ti PARAMS: TOLR=0 TOLB=0
X22 RN Rp Ti NTC_BASE Params:
+ w=-11.753826625144
+ x=3317.22810533551
+ y=116133.116092231
+ z=-17986435.276086
+ gth=0.0031 gth1 = 0.00002
+ cth=0.0081
+ a=-11.7538266251443
+ r25=2200
+ b=3317.22810533551
+ c=116133.116092231
+ d=-17986435.276086
+ T0=273.15
+ TR={1+TOLR/100}
+ TB={1+TOLB/100}
.ENDS
*$
.SUBCKT NTCS0603E3202_LT RN Rp Ti PARAMS: TOLR=0 TOLB=0
X23 RN Rp Ti NTC_BASE Params:
+ w=-11.418451094150
+ x=3217.25238428639
+ y=116125.772409905
+ z=-17985711.922342
+ gth=0.0031 gth1 = 0.00002
+ cth=0.0081
+ a=-11.4184510941507
+ r25=2000
+ b=3217.25238428639
+ c=116125.772409905
+ d=-17985711.922342
+ T0=273.15
+ TR={1+TOLR/100}
+ TB={1+TOLB/100}
.ENDS
*$
.SUBCKT NTCS0603E3153_MT RN Rp Ti PARAMS: TOLR=0 TOLB=0
X24 RN Rp Ti NTC_BASE Params:
+ w=-13.692171596331
+ x=4756.05357621921
+ y=-234664.440293618
+ z=10074804.8964881
+ gth=0.0031 gth1 = 0.00002
+ cth=0.0081
+ a=-13.6921715963311
+ r25=15000
+ b=4756.05357621921
+ c=-234664.440293618
+ d=10074804.8964881
+ T0=273.15
+ TR={1+TOLR/100}
+ TB={1+TOLB/100}
.ENDS
*$
.SUBCKT NTCS0603E3124_MT RN Rp Ti PARAMS: TOLR=0 TOLB=0
X25 RN Rp Ti NTC_BASE Params:
+ w=-13.633890559134
+ x=4624.07407976041
+ y=-162624.034923012
+ z=-1216588.60209115
+ gth=0.0031 gth1 = 0.00002
+ cth=0.0081
+ a=-13.6338905591344
+ r25=122000
+ b=4624.07407976041
+ c=-162624.034923012
+ d=-1216588.60209115
+ T0=273.15
+ TR={1+TOLR/100}
+ TB={1+TOLB/100}
.ENDS
*$
.SUBCKT NTCS0603E3104_XT RN Rp Ti PARAMS: TOLR=0 TOLB=0
X26 RN Rp Ti NTC_BASE Params:
+ w=-15.431309395743
+ x=5337.10027599483
+ y=-267728.681013195
+ z=14375045.7126114
+ gth=0.0031 gth1 = 0.00002
+ cth=0.0081
+ a=-15.4313093957435
+ r25=100000
+ b=5337.10027599483
+ c=-267728.681013195
+ d=14375045.7126114
+ T0=273.15
+ TR={1+TOLR/100}
+ TB={1+TOLB/100}
.ENDS
*$
.SUBCKT NTCS0603E3103_MT RN Rp Ti PARAMS: TOLR=0 TOLB=0
X27 RN Rp Ti NTC_BASE Params:
+ w=-13.409568891799
+ x=4481.79886463418
+ y=-150521.691593129
+ z=1877102.65189547
+ gth=0.0031 gth1 = 0.00002
+ cth=0.0081
+ a=-13.4095688917995
+ r25=10000
+ b=4481.79886463418
+ c=-150521.691593129
+ d=1877102.65189547
+ T0=273.15
+ TR={1+TOLR/100}
+ TB={1+TOLB/100}
.ENDS
*$
.SUBCKT NTCS0603E3103_LT RN Rp Ti PARAMS: TOLR=0 TOLB=0
X28 RN Rp Ti NTC_BASE Params:
+ w=-10.510144466257
+ x=2816.74879403825
+ y=172444.245970535
+ z=-23248305.132252
+ gth=0.0031 gth1 = 0.00002
+ cth=0.0081
+ a=-10.4528701153889
+ r25=10000
+ b=1363.9319167994
+ c=1013209.19138484
+ d=-146294479.644505
+ T0=273.15
+ TR={1+TOLR/100}
+ TB={1+TOLB/100}
.ENDS
*$
.SUBCKT NTCS0603E3103_HT RN Rp Ti PARAMS: TOLR=0 TOLB=0
X29 RN Rp Ti NTC_BASE Params:
+ w=-12.34230403172
+ x=2881.2571585212
+ y=403597.734300555
+ z=-49342307.1774576
+ gth=0.0031 gth1 = 0.00002
+ cth=0.0081
+ a=-12.342304031723
+ r25=10000
+ b=2881.2571585212
+ c=403597.734300555
+ d=-49342307.1774576
+ T0=273.15
+ TR={1+TOLR/100}
+ TB={1+TOLB/100}
.ENDS
*$
.SUBCKT NTCS0402E3683_HT RN Rp Ti PARAMS: TOLR=0 TOLB=0
X30 RN Rp Ti NTC_BASE Params:
+ w=-15.267183107948
+ x=5530.5904679316
+ y=-366141.909196042
+ z=22167011.1133658
+ gth=0.0023 gth1 = 0.0000133
+ cth=0.0042
+ a=-15.2671831079486
+ r25=68000
+ b=5530.5904679316
+ c=-366141.909196042
+ d=22167011.1133658
+ T0=273.15
+ TR={1+TOLR/100}
+ TB={1+TOLB/100}
.ENDS
*$
.SUBCKT NTCS0402E3474_HT RN Rp Ti PARAMS: TOLR=0 TOLB=0
X31 RN Rp Ti NTC_BASE Params:
+ w=-14.122042041123
+ x=4624.725
+ y=-98275
+ z=-7522357
+ gth=0.0023 gth1 = 0.0000133
+ cth=0.0042
+ a=-14.1220420411236
+ r25=470000
+ b=4624.725
+ c=-98275
+ d=-7522357
+ T0=273.15
+ TR={1+TOLR/100}
+ TB={1+TOLB/100}
.ENDS
*$
.SUBCKT NTCS0402E3473_XT RN Rp Ti PARAMS: TOLR=0 TOLB=0
X32 RN Rp Ti NTC_BASE Params:
+ w=-12.34830154520
+ x=2375.04150212332
+ y=688294.134893528
+ z=-89066341.2521688
+ gth=0.0023 gth1 = 0.0000133
+ cth=0.0042
+ a=-12.348301545201
+ r25=47000
+ b=2375.04150212332
+ c=688294.134893528
+ d=-89066341.2521688
+ T0=273.15
+ TR={1+TOLR/100}
+ TB={1+TOLB/100}
.ENDS
*$
.SUBCKT NTCS0402E3472_MT RN Rp Ti PARAMS: TOLR=0 TOLB=0
X33 RN Rp Ti NTC_BASE Params:
+ w=-11.68386745134
+ x=3044.58586381301
+ y=240138.301577552
+ z=-32576647.4955603
+ gth=0.0023 gth1 = 0.0000133
+ cth=0.015
+ a=-11.683867451346
+ r25=4700
+ b=3044.58586381301
+ c=240138.301577552
+ d=-32576647.4955603
+ T0=273.15
+ TR={1+TOLR/100}
+ TB={1+TOLB/100}
.ENDS
*$
.SUBCKT NTCS0402E3333_MT RN Rp Ti PARAMS: TOLR=0 TOLB=0
X34 RN Rp Ti NTC_BASE Params:
+ w=-14.324933144520
+ x=5143.94984985209
+ y=-314375.102305495
+ z=16129553.9022413
+ gth=0.0023 gth1 = 0.0000133
+ cth=0.0042
+ a=-14.3249331445202
+ r25=33000
+ b=5143.94984985209
+ c=-314375.102305495
+ d=16129553.9022413
+ T0=273.15
+ TR={1+TOLR/100}
+ TB={1+TOLB/100}
.ENDS
*$
.SUBCKT NTCS0402E3223_MT RN Rp Ti PARAMS: TOLR=0 TOLB=0
X35 RN Rp Ti NTC_BASE Params:
+ w=-13.142378763615
+ x=4210.13465565959
+ y=-50179.4939878696
+ z=-10972255.5701807
+ gth=0.0023 gth1 = 0.0000133
+ cth=0.0042
+ a=-13.1423787636159
+ r25=22000
+ b=4210.13465565959
+ c=-50179.4939878696
+ d=-10972255.5701807
+ T0=273.15
+ TR={1+TOLR/100}
+ TB={1+TOLB/100}
.ENDS
*$
.SUBCKT NTCS0402E3214_MT RN Rp Ti PARAMS: TOLR=0 TOLB=0
X36 RN Rp Ti NTC_BASE Params:
+ w=-13.633890559134
+ x=4624.07407976041
+ y=-162624.034923012
+ z=-1216588.60209115
+ gth=0.0023 gth1 = 0.0000133
+ cth=0.0042
+ a=-13.6338905591344
+ r25=210000
+ b=4624.07407976041
+ c=-162624.034923012
+ d=-1216588.60209115
+ T0=273.15
+ TR={1+TOLR/100}
+ TB={1+TOLB/100}
.ENDS
*$
.SUBCKT NTCS0402E3153_HT RN Rp Ti PARAMS: TOLR=0 TOLB=0
X37 RN Rp Ti NTC_BASE Params:
+ w=-11.92142256195
+ x=2506.80663963102
+ y=510855.08547963
+ z=-59189761.3953198
+ gth=0.0023 gth1 = 0.0000133
+ cth=0.0042
+ a=-11.921422561955
+ r25=15000
+ b=2506.80663963102
+ c=510855.08547963
+ d=-59189761.3953198
+ T0=273.15
+ TR={1+TOLR/100}
+ TB={1+TOLB/100}
.ENDS
*$
.SUBCKT NTCS0402E3104_HT RN Rp Ti PARAMS: TOLR=0 TOLB=0
X38 RN Rp Ti NTC_BASE Params:
+ w=-14.543162756715
+ x=4764.8434748393
+ y=-115334.436689962
+ z=-3730492.72657145
+ gth=0.0023 gth1 = 0.0000133
+ cth=0.0042
+ a=-14.5431627567158
+ r25=100000
+ b=4764.8434748393
+ c=-115334.436689962
+ d=-3730492.72657145
+ T0=273.15
+ TR={1+TOLR/100}
+ TB={1+TOLB/100}
.ENDS
*$
.SUBCKT NTCS0402E3103_LT RN Rp Ti PARAMS: TOLR=0 TOLB=0
X39 RN Rp Ti NTC_BASE Params:
+ w=-12.071363419787
+ x=3503.9022352597
+ y=109390.795353269
+ z=-24154454.7403073
+ gth=0.0023 gth1 = 0.0000133
+ cth=0.0042
+ a=-12.0713634197875
+ r25=10000
+ b=3503.9022352597
+ c=109390.795353269
+ d=-24154454.7403073
+ T0=273.15
+ TR={1+TOLR/100}
+ TB={1+TOLB/100}
.ENDS
*$
.SUBCKT NTCS0402E3103_HT RN Rp Ti PARAMS: TOLR=0 TOLB=0
X40 RN Rp Ti NTC_BASE Params:
+ w=-11.816831376457
+ x=2488.92228440514
+ y=495163.925955402
+ z=-55693680.8539762
+ gth=0.0023 gth1 = 0.0000133
+ cth=0.0042
+ a=-11.8168313764576
+ r25=10000
+ b=2488.92228440514
+ c=495163.925955402
+ d=-55693680.8539762
+ T0=273.15
+ TR={1+TOLR/100}
+ TB={1+TOLB/100}
.ENDS
*$
.SUBCKT NTCLE213E3303_HB0 RN Rp Ti PARAMS: TOLR=0 TOLB=0
X41 RN Rp Ti NTC_BASE Params:
+ w=-14.5513561
+ x=4752.725
+ y=-98275
+ z=-7522357
+ gth=0.0022 gth1 = 0.0000033
+ cth=0.018
+ a=-14.55135614
+ r25=30000
+ b=4752.725
+ c=-98275
+ d=-7522357
+ T0=273.15
+ TR={1+TOLR/100}
+ TB={1+TOLB/100}
.ENDS
*$
.SUBCKT NTCLE213E3212_MB0 RN Rp Ti PARAMS: TOLR=0 TOLB=0
X42 RN Rp Ti NTC_BASE Params:
+ w=-12.002581720610
+ x=3670.667
+ y=-7617.13
+ z=-5914730
+ gth=0.0022 gth1 = 0.0000033
+ cth=0.018
+ a=-21.0133817206104
+ r25=2100
+ b=11886.95
+ c=-2504699
+ d=247033800
+ T0=273.15
+ TR={1+TOLR/100}
+ TB={1+TOLB/100}
.ENDS
*$
.SUBCKT NTCLE213E3123_MB0 RN Rp Ti PARAMS: TOLR=0 TOLB=0
X43 RN Rp Ti NTC_BASE Params:
+ w=-13.8973229
+ x=4557.725
+ y=-98275
+ z=-7522357
+ gth=0.0022 gth1 = 0.0000033
+ cth=0.018
+ a=-13.89732294
+ r25=12000
+ b=4557.725
+ c=-98275
+ d=-7522357
+ T0=273.15
+ TR={1+TOLR/100}
+ TB={1+TOLB/100}
.ENDS
*$
.SUBCKT NTCLE213E3104_XB0 RN Rp Ti PARAMS: TOLR=0 TOLB=0
X44 RN Rp Ti NTC_BASE Params:
+ w=-16.0349060
+ x=5459.339
+ y=-191141
+ z=-3328322
+ gth=0.0022 gth1 = 0.0000033
+ cth=0.018
+ a=-16.03490603
+ r25=100000
+ b=5459.339
+ c=-191141
+ d=-3328322
+ T0=273.15
+ TR={1+TOLR/100}
+ TB={1+TOLB/100}
.ENDS
*$
.SUBCKT NTCLE213E3103_LB0 RN Rp Ti PARAMS: TOLR=0 TOLB=0
X45 RN Rp Ti NTC_BASE Params:
+ w=-12.8922832
+ x=4245.148
+ y=-87493
+ z=-9588114
+ gth=0.0022 gth1 = 0.0000033
+ cth=0.018
+ a=-12.89228328
+ r25=10000
+ b=4245.148
+ c=-87493
+ d=-9588114
+ T0=273.15
+ TR={1+TOLR/100}
+ TB={1+TOLB/100}
.ENDS
*$
.SUBCKT NTCLE213E3103_HB0 RN Rp Ti PARAMS: TOLR=0 TOLB=0
X46 RN Rp Ti NTC_BASE Params:
+ w=-14.6571976
+ x=4798.842
+ y=-115334
+ z=-3730535
+ gth=0.0022 gth1 = 0.0000033
+ cth=0.018
+ a=-14.65719769
+ r25=10000
+ b=4798.842
+ c=-115334
+ d=-3730535
+ T0=273.15
+ TR={1+TOLR/100}
+ TB={1+TOLB/100}
.ENDS
*$
.SUBCKT NTCLE203E3683_B0 RN Rp Ti PARAMS: TOLR=0 TOLB=0
X47 RN Rp Ti NTC_BASE Params:
+ w=-16.0349060
+ x=5459.339
+ y=-191141
+ z=-3328322
+ gth=0.0025 gth1 = 0.0000033
+ cth=0.028
+ a=-16.03490603
+ r25=68000
+ b=5459.339
+ c=-191141
+ d=-3328322
+ T0=273.15
+ TR={1+TOLR/100}
+ TB={1+TOLB/100}
.ENDS
*$
.SUBCKT NTCLE203E3502SB0 RN Rp Ti PARAMS: TOLR=0 TOLB=0
X48 RN Rp Ti NTC_BASE Params:
+ w=-14.6571976
+ x=4798.842
+ y=-115334
+ z=-3730535
+ gth=0.0032 gth1 = 0.0000167
+ cth=0.032
+ a=-14.65719769
+ r25=5000
+ b=4798.842
+ c=-115334
+ d=-3730535
+ T0=273.15
+ TR={1+TOLR/100}
+ TB={1+TOLB/100}
.ENDS
*$
.SUBCKT NTCLE203E3502_B0 RN Rp Ti PARAMS: TOLR=0 TOLB=0
X49 RN Rp Ti NTC_BASE Params:
+ w=-14.633719574957
+ x=4791.842
+ y=-115334
+ z=-3730535
+ gth=0.0025 gth1 = 0.0000167
+ cth=0.028
+ a=-14.6337195749572
+ r25=5000
+ b=4791.842
+ c=-115334
+ d=-3730535
+ T0=273.15
+ TR={1+TOLR/100}
+ TB={1+TOLB/100}
.ENDS
*$
.SUBCKT NTCLE203E3474_B0 RN Rp Ti PARAMS: TOLR=0 TOLB=0
X50 RN Rp Ti NTC_BASE Params:
+ w=-17.643882
+ x=6022.726
+ y=-203157
+ z=-7183526
+ gth=0.0025 gth1 = 0.0000167
+ cth=0.028
+ a=-17.6438824
+ r25=470000
+ b=6022.726
+ c=-203157
+ d=-7183526
+ T0=273.15
+ TR={1+TOLR/100}
+ TB={1+TOLB/100}
.ENDS
*$
.SUBCKT NTCLE203E3473_B0 RN Rp Ti PARAMS: TOLR=0 TOLB=0
X51 RN Rp Ti NTC_BASE Params:
+ w=-15.5321559
+ x=5229.973
+ y=-160451
+ z=-5414091
+ gth=0.0025 gth1 = 0.0000167
+ cth=0.028
+ a=-15.53215593
+ r25=47000
+ b=5229.973
+ c=-160451
+ d=-5414091
+ T0=273.15
+ TR={1+TOLR/100}
+ TB={1+TOLB/100}
.ENDS
*$
.SUBCKT NTCLE203E3472_B0 RN Rp Ti PARAMS: TOLR=0 TOLB=0
X52 RN Rp Ti NTC_BASE Params:
+ w=-14.633719574957
+ x=4791.842
+ y=-115334
+ z=-3730535
+ gth=0.0025 gth1 = 0.0000167
+ cth=0.028
+ a=-14.6337195749572
+ r25=4700
+ b=4791.842
+ c=-115334
+ d=-3730535
+ T0=273.15
+ TR={1+TOLR/100}
+ TB={1+TOLB/100}
.ENDS
*$
.SUBCKT NTCLE203E3303SB0 RN Rp Ti PARAMS: TOLR=0 TOLB=0
X53 RN Rp Ti NTC_BASE Params:
+ w=-14.5513561
+ x=4752.725
+ y=-98275
+ z=-7522357
+ gth=0.0032 gth1 = 0.0000167
+ cth=0.032
+ a=-14.55135614
+ r25=30000
+ b=4752.725
+ c=-98275
+ d=-7522357
+ T0=273.15
+ TR={1+TOLR/100}
+ TB={1+TOLB/100}
.ENDS
*$
.SUBCKT NTCLE203E3302SB0 RN Rp Ti PARAMS: TOLR=0 TOLB=0
X54 RN Rp Ti NTC_BASE Params:
+ w=-14.6571976
+ x=4798.842
+ y=-115334
+ z=-3730535
+ gth=0.0032 gth1 = 0.0000167
+ cth=0.032
...
This file has been truncated, please download it to see its full contents.





Comments