alainstas
Published © GPL3+

For a Few Simulations More #7: Thermistor, Optotriac and PWM

This project is a complete thermostat based on a optotriac controlled with a PWM process(Pulse Width Modulation) and a NTC thermistor

IntermediateProtip2 hours257
For a Few Simulations More #7: Thermistor, Optotriac and PWM

Things used in this project

Hardware components

Thermistor NTCLE213E3103
Vishay Thermistor NTCLE213E3103
×1
Vishay VOT8125
×1
Analog Devices AD822
×1
Analog Devices AD549
×1

Story

Read more

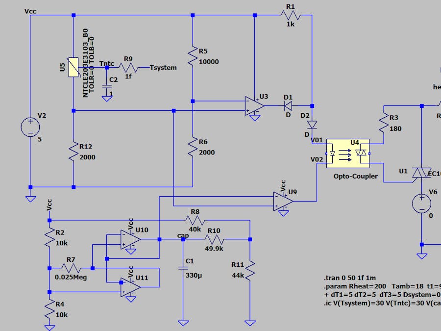
Schematics

LTspice simulation of opto triac control of temeprature with PWM

unzip and operate it in LTspice XVII

Code

voltage driven Vishay thermistor netlist

Plain text
use it in a LTspice XVII simulation
* Voltage_driven_thermistor
*
* customer : general
* $Revision:   2.0  $
* $Author:   Alain Stas  $
* $Date:   09 Mar 2020 $
* $Revision History :correction <> introduced
*           introduction NTCS0402...L1T
*---------------------------------------------------------------
*
*
*$
.SUBCKT NTC_BASE RN Rp Ti Params: W=1 X=1 Y=1 Z=1 GTH=1 GTH1=1 CTH=1 A=1 R25=1 B=1 C=1 D=1 T0=273.15 TRmc=5 TBmc=1
R_RTR    0  TR  {mc(1,TR-1)}
I_ITR    0 TR 1
R_RTB    0 TB  {mc(1,TB-1)}
I_ITB    0 TB  1
G_G1         AOUT 0 VALUE { if(V(Ti)>25,V(AOUT,
+  0)/(R25*V(TR)*exp(((D*V(TB)/(T0+abs(V(H))+V(Ti))+C*V(TB))/(T0+abs(V(H))+V(Ti))+B*V(TB))/(T0+V(Ti)+abs(V(H)))+A*V(TB))),0)
+  }
G_G2         AOUT 0 VALUE { IF(V(Ti)>25,0,V(AOUT,
+  0)/(R25*V(TR)*exp(((Z*V(TB)/(T0+abs(V(H))+V(Ti))+Y*V(TB))/(T0+abs(V(H))+V(Ti))+X*V(TB))/(T0+abs(V(H))+V(Ti))+W*V(TB))))
+  }
G_G3         H 0 VALUE {
+  if(V(Ti)>25,-V(RP,RN)*V(RP,RN)/(R25*V(TR)*exp(((D*V(TB)/(T0+abs(V(H))+V(Ti))+C*V(TB))/(T0+abs(V(H))+V(Ti))+B*V(TB))/
+  (T0+V(Ti)+abs(V(H)))+A*V(TB))),0)}
G_G4         H 0 VALUE {
+  if(V(Ti)>25,0,-V(RP,RN)*V(RP,RN)/(R25*V(TR)*exp(((Z*TB/(T0+abs(V(H))+V(Ti))+Y*V(TB))/(T0+abs(V(H))+V(Ti))+X*V(TB))/
+  (T0+V(Ti)+abs(V(H)))+W*V(TB))))}
G_G5         RP RN VALUE { V(RP, RN)/V(AOUT) }
G_G6         H 0 VALUE { V(H)*(Gth + Gth1*(V(Ti)-25)) }
I_I1         0 AOUT DC 1Adc
R_R1         0 AOUT  1T TC=0,0
R_R2         0 H  1T TC=0,0
C_C1         0 H  {Cth}
R_R99        0 Ti 1T
.IC V(H) =0
.ENDS
*$
.SUBCKT NTCS0805E3684_XT RN Rp Ti  PARAMS: TOLR=0 TOLB=0
X1 RN Rp Ti NTC_BASE Params:
+ w=-15.960492581963
+ x=5523.15364280883
+ y=-229163.669949468
+ z=363212.812557817
+ gth=0.0048 gth1 = 0.0000267
+ cth=0.03216
+ a=-15.9604925819634
+ r25=680000
+ b=5523.15364280883
+ c=-229163.669949468
+ d=363212.812557817
+ T0=273.15
+ TR={1+TOLR/100}
+ TB={1+TOLB/100}
.ENDS
*$
.SUBCKT NTCS0805E3683_XT RN Rp Ti  PARAMS: TOLR=0 TOLB=0
X2 RN Rp Ti NTC_BASE Params:
+ w=-14.864567961533
+ x=4791.5065960973
+ y=-93249.887887675
+ z=-4166790.45148179
+ gth=0.0048 gth1 = 0.0000267
+ cth=0.03216
+ a=-14.8645679615339
+ r25=68000
+ b=4791.5065960973
+ c=-93249.887887675
+ d=-4166790.45148179
+ T0=273.15
+ TR={1+TOLR/100}
+ TB={1+TOLB/100}
.ENDS
*$
.SUBCKT NTCS0805E3474_XT RN Rp Ti  PARAMS: TOLR=0 TOLB=0
X3 RN Rp Ti NTC_BASE Params:
+ w=-14.794712363821
+ x=4839.842
+ y=-115334
+ z=-3730535
+ gth=0.0048 gth1 = 0.0000267
+ cth=0.03216
+ a=-14.7947123638219
+ r25=470000
+ b=4839.842
+ c=-115334
+ d=-3730535
+ T0=273.15
+ TR={1+TOLR/100}
+ TB={1+TOLB/100}
.ENDS
*$
.SUBCKT NTCS0805E3473_HT RN Rp Ti  PARAMS: TOLR=0 TOLB=0
X4 RN Rp Ti NTC_BASE Params:
+ w=-15.032300388762
+ x=5179.93432510098
+ y=-233607.120677708
+ z=7597557.06340118
+ gth=0.0048 gth1 = 0.0000267
+ cth=0.03216
+ a=-15.0323003887629
+ r25=47000
+ b=5179.93432510098
+ c=-233607.120677708
+ d=7597557.06340118
+ T0=273.15
+ TR={1+TOLR/100}
+ TB={1+TOLB/100}
.ENDS
*$
.SUBCKT NTCS0805E3472_MT RN Rp Ti  PARAMS: TOLR=0 TOLB=0
X5 RN Rp Ti NTC_BASE Params:
+ w=-12.407107004141
+ x=3778.38608505299
+ y=33708.0168743401
+ z=-17091038.2603767
+ gth=0.0048 gth1 = 0.0000267
+ cth=0.03216
+ a=-12.4071070041412
+ r25=4700
+ b=3778.38608505299
+ c=33708.0168743401
+ d=-17091038.2603767
+ T0=273.15
+ TR={1+TOLR/100}
+ TB={1+TOLB/100}
.ENDS
*$
.SUBCKT NTCS0805E3334_HT RN Rp Ti  PARAMS: TOLR=0 TOLB=0
X6 RN Rp Ti NTC_BASE Params:
+ w=-14.476080802527
+ x=4744.842
+ y=-115334
+ z=-3730535
+ gth=0.0048 gth1 = 0.0000267
+ cth=0.03216
+ a=-14.4760808025273
+ r25=330000
+ b=4744.842
+ c=-115334
+ d=-3730535
+ T0=273.15
+ TR={1+TOLR/100}
+ TB={1+TOLB/100}
.ENDS
*$
.SUBCKT NTCS0805E3333_HT RN Rp Ti  PARAMS: TOLR=0 TOLB=0
X7 RN Rp Ti NTC_BASE Params:
+ w=-14.610948767717
+ x=4997.48896697033
+ y=-231003.837768469
+ z=11872256.7334812
+ gth=0.0048 gth1 = 0.0000267
+ cth=0.03216
+ a=-14.6109487677176
+ r25=33000
+ b=4997.48896697033
+ c=-231003.837768469
+ d=11872256.7334812
+ T0=273.15
+ TR={1+TOLR/100}
+ TB={1+TOLB/100}
.ENDS
*$
.SUBCKT NTCS0805E3223_HT RN Rp Ti  PARAMS: TOLR=0 TOLB=0
X8 RN Rp Ti NTC_BASE Params:
+ w=-13.810061704584
+ x=4464.33989162779
+ y=-91067.4624952509
+ z=-3682697.02233691
+ gth=0.0048 gth1 = 0.0000267
+ cth=0.03216
+ a=-13.8100617045846
+ r25=22000
+ b=4464.33989162779
+ c=-91067.4624952509
+ d=-3682697.02233691
+ T0=273.15
+ TR={1+TOLR/100}
+ TB={1+TOLB/100}
.ENDS
*$
.SUBCKT NTCS0805E3222_MT RN Rp Ti  PARAMS: TOLR=0 TOLB=0
X9 RN Rp Ti NTC_BASE Params:
+ w=-12.022147939918
+ x=3397.22810533551
+ y=116133.116092231
+ z=-17986435.276086
+ gth=0.0048 gth1 = 0.0000267
+ cth=0.03216
+ a=-12.0221479399188
+ r25=2200
+ b=3397.22810533551
+ c=116133.116092231
+ d=-17986435.276086
+ T0=273.15
+ TR={1+TOLR/100}
+ TB={1+TOLB/100}
.ENDS
*$
.SUBCKT NTCS0805E3153_MT RN Rp Ti  PARAMS: TOLR=0 TOLB=0
X10 RN Rp Ti NTC_BASE Params:
+ w=-13.283039163800
+ x=4167.09302924605
+ y=-23689.4127954143
+ z=-11316152.4821544
+ gth=0.0048 gth1 = 0.0000267
+ cth=0.03216
+ a=-13.2830391638009
+ r25=15000
+ b=4167.09302924605
+ c=-23689.4127954143
+ d=-11316152.4821544
+ T0=273.15
+ TR={1+TOLR/100}
+ TB={1+TOLB/100}
.ENDS
*$
.SUBCKT NTCS0805E3104_XT RN Rp Ti  PARAMS: TOLR=0 TOLB=0
X11 RN Rp Ti NTC_BASE Params:
+ w=-15.258198494082
+ x=5147.89965225205
+ y=-199635.115218401
+ z=6303582.47627097
+ gth=0.0048 gth1 = 0.0000267
+ cth=0.03216
+ a=-15.2581984940823
+ r25=100000
+ b=5147.89965225205
+ c=-199635.115218401
+ d=6303582.47627097
+ T0=273.15
+ TR={1+TOLR/100}
+ TB={1+TOLB/100}
.ENDS
*$
.SUBCKT NTCS0805E3104_MT RN Rp Ti  PARAMS: TOLR=0 TOLB=0
X12 RN Rp Ti NTC_BASE Params:
+ w=-13.633890559134
+ x=4624.07407976041
+ y=-162624.034923012
+ z=-1216588.60209115
+ gth=0.0048 gth1 = 0.0000267
+ cth=0.03216
+ a=-13.6338905591344
+ r25=100000
+ b=4624.07407976041
+ c=-162624.034923012
+ d=-1216588.60209115
+ T0=273.15
+ TR={1+TOLR/100}
+ TB={1+TOLB/100}
.ENDS
*$
.SUBCKT NTCS0805E3103_MT RN Rp Ti  PARAMS: TOLR=0 TOLB=0
X13 RN Rp Ti NTC_BASE Params:
+ w=-13.40885683108
+ x=4547.96149408261
+ y=-176965.917057285
+ z=3861153.74690121
+ gth=0.0048 gth1 = 0.0000267
+ cth=0.08216
+ a=-13.408856831082
+ r25=10000
+ b=4547.96149408261
+ c=-176965.917057285
+ d=3861153.74690121
+ T0=273.15
+ TR={1+TOLR/100}
+ TB={1+TOLB/100}
.ENDS
*$
.SUBCKT NTCS0805E3103_LT RN Rp Ti  PARAMS: TOLR=0 TOLB=0
X14 RN Rp Ti NTC_BASE Params:
+ w=-15.407851685736
+ x=6432.86844226693
+ y=-706230.001955726
+ z=47085918.8340211
+ gth=0.0048 gth1 = 0.0000267
+ cth=0.03216
+ a=-15.4078516857364
+ r25=10000
+ b=6432.86844226693
+ c=-706230.001955726
+ d=47085918.8340211
+ T0=273.15
+ TR={1+TOLR/100}
+ TB={1+TOLB/100}
.ENDS
*$
.SUBCKT NTCS0805E3103_HT RN Rp Ti  PARAMS: TOLR=0 TOLB=0
X15 RN Rp Ti NTC_BASE Params:
+ w=-12.760931023421
+ x=3271.30574915945
+ y=291826.403510391
+ z=-39595327.6468017
+ gth=0.0048 gth1 = 0.0000267
+ cth=0.03216
+ a=-12.7609310234213
+ r25=10000
+ b=3271.30574915945
+ c=291826.403510391
+ d=-39595327.6468017
+ T0=273.15
+ TR={1+TOLR/100}
+ TB={1+TOLB/100}
.ENDS
*$
.SUBCKT NTCS0603E3683_HT RN Rp Ti  PARAMS: TOLR=0 TOLB=0
X16 RN Rp Ti NTC_BASE Params:
+ w=-15.631687995314
+ x=5696.9706158521
+ y=-389523.672461065
+ z=24008865.2720328
+ gth=0.0031 gth1 = 0.00002
+ cth=0.0081
+ a=-15.6316879953145
+ r25=68000
+ b=5696.9706158521
+ c=-389523.672461065
+ d=24008865.2720328
+ T0=273.15
+ TR={1+TOLR/100}
+ TB={1+TOLB/100}
.ENDS
*$
.SUBCKT NTCS0603E3473_HT RN Rp Ti  PARAMS: TOLR=0 TOLB=0
X17 RN Rp Ti NTC_BASE Params:
+ w=-14.853753305122
+ x=5126.73027409285
+ y=-256529.141866533
+ z=14429112.0366482
+ gth=0.0031 gth1 = 0.00002
+ cth=0.0081
+ a=-14.8537533051224
+ r25=47000
+ b=5126.73027409285
+ c=-256529.141866533
+ d=14429112.0366482
+ T0=273.15
+ TR={1+TOLR/100}
+ TB={1+TOLB/100}
.ENDS
*$
.SUBCKT NTCS0603E3472_HT RN Rp Ti  PARAMS: TOLR=0 TOLB=0
X18 RN Rp Ti NTC_BASE Params:
+ w=-12.466755245940
+ x=3337.52734699875
+ y=200392.420077018
+ z=-26017659.4249521
+ gth=0.0031 gth1 = 0.00002
+ cth=0.0081
+ a=-12.4667552459405
+ r25=4700
+ b=3337.52734699875
+ c=200392.420077018
+ d=-26017659.4249521
+ T0=273.15
+ TR={1+TOLR/100}
+ TB={1+TOLB/100}
.ENDS
*$
.SUBCKT NTCS0603E3333_HT RN Rp Ti  PARAMS: TOLR=0 TOLB=0
X19 RN Rp Ti NTC_BASE Params:
+ w=-14.518924355323
+ x=5042.19238100273
+ y=-266491.400082211
+ z=16040058.1503681
+ gth=0.0031 gth1 = 0.00002
+ cth=0.0081
+ a=-14.5189243553236
+ r25=33000
+ b=5042.19238100273
+ c=-266491.400082211
+ d=16040058.1503681
+ T0=273.15
+ TR={1+TOLR/100}
+ TB={1+TOLB/100}
.ENDS
*$
.SUBCKT NTCS0603E3272_MT RN Rp Ti  PARAMS: TOLR=0 TOLB=0
X20 RN Rp Ti NTC_BASE Params:
+ w=-12.022147939918
+ x=3397.22810533551
+ y=116133.116092231
+ z=-17986435.276086
+ gth=0.0031 gth1 = 0.00002
+ cth=0.0081
+ a=-12.0221479399188
+ r25=2700
+ b=3397.22810533551
+ c=116133.116092231
+ d=-17986435.276086
+ T0=273.15
+ TR={1+TOLR/100}
+ TB={1+TOLB/100}
.ENDS
*$
.SUBCKT NTCS0603E3223_MT RN Rp Ti  PARAMS: TOLR=0 TOLB=0
X21 RN Rp Ti NTC_BASE Params:
+ w=-13.436446712828
+ x=4278.16605968043
+ y=-59797.420122998
+ z=-6358363.60489759
+ gth=0.0031 gth1 = 0.00002
+ cth=0.0081
+ a=-13.4364467128288
+ r25=22000
+ b=4278.16605968043
+ c=-59797.420122998
+ d=-6358363.60489759
+ T0=273.15
+ TR={1+TOLR/100}
+ TB={1+TOLB/100}
.ENDS
*$
.SUBCKT NTCS0603E3222_MT RN Rp Ti  PARAMS: TOLR=0 TOLB=0
X22 RN Rp Ti NTC_BASE Params:
+ w=-11.753826625144
+ x=3317.22810533551
+ y=116133.116092231
+ z=-17986435.276086
+ gth=0.0031 gth1 = 0.00002
+ cth=0.0081
+ a=-11.7538266251443
+ r25=2200
+ b=3317.22810533551
+ c=116133.116092231
+ d=-17986435.276086
+ T0=273.15
+ TR={1+TOLR/100}
+ TB={1+TOLB/100}
.ENDS
*$
.SUBCKT NTCS0603E3202_LT RN Rp Ti  PARAMS: TOLR=0 TOLB=0
X23 RN Rp Ti NTC_BASE Params:
+ w=-11.418451094150
+ x=3217.25238428639
+ y=116125.772409905
+ z=-17985711.922342
+ gth=0.0031 gth1 = 0.00002
+ cth=0.0081
+ a=-11.4184510941507
+ r25=2000
+ b=3217.25238428639
+ c=116125.772409905
+ d=-17985711.922342
+ T0=273.15
+ TR={1+TOLR/100}
+ TB={1+TOLB/100}
.ENDS
*$
.SUBCKT NTCS0603E3153_MT RN Rp Ti  PARAMS: TOLR=0 TOLB=0
X24 RN Rp Ti NTC_BASE Params:
+ w=-13.692171596331
+ x=4756.05357621921
+ y=-234664.440293618
+ z=10074804.8964881
+ gth=0.0031 gth1 = 0.00002
+ cth=0.0081
+ a=-13.6921715963311
+ r25=15000
+ b=4756.05357621921
+ c=-234664.440293618
+ d=10074804.8964881
+ T0=273.15
+ TR={1+TOLR/100}
+ TB={1+TOLB/100}
.ENDS
*$
.SUBCKT NTCS0603E3124_MT RN Rp Ti  PARAMS: TOLR=0 TOLB=0
X25 RN Rp Ti NTC_BASE Params:
+ w=-13.633890559134
+ x=4624.07407976041
+ y=-162624.034923012
+ z=-1216588.60209115
+ gth=0.0031 gth1 = 0.00002
+ cth=0.0081
+ a=-13.6338905591344
+ r25=122000
+ b=4624.07407976041
+ c=-162624.034923012
+ d=-1216588.60209115
+ T0=273.15
+ TR={1+TOLR/100}
+ TB={1+TOLB/100}
.ENDS
*$
.SUBCKT NTCS0603E3104_XT RN Rp Ti  PARAMS: TOLR=0 TOLB=0
X26 RN Rp Ti NTC_BASE Params:
+ w=-15.431309395743
+ x=5337.10027599483
+ y=-267728.681013195
+ z=14375045.7126114
+ gth=0.0031 gth1 = 0.00002
+ cth=0.0081
+ a=-15.4313093957435
+ r25=100000
+ b=5337.10027599483
+ c=-267728.681013195
+ d=14375045.7126114
+ T0=273.15
+ TR={1+TOLR/100}
+ TB={1+TOLB/100}
.ENDS
*$
.SUBCKT NTCS0603E3103_MT RN Rp Ti  PARAMS: TOLR=0 TOLB=0
X27 RN Rp Ti NTC_BASE Params:
+ w=-13.409568891799
+ x=4481.79886463418
+ y=-150521.691593129
+ z=1877102.65189547
+ gth=0.0031 gth1 = 0.00002
+ cth=0.0081
+ a=-13.4095688917995
+ r25=10000
+ b=4481.79886463418
+ c=-150521.691593129
+ d=1877102.65189547
+ T0=273.15
+ TR={1+TOLR/100}
+ TB={1+TOLB/100}
.ENDS
*$
.SUBCKT NTCS0603E3103_LT RN Rp Ti  PARAMS: TOLR=0 TOLB=0
X28 RN Rp Ti NTC_BASE Params:
+ w=-10.510144466257
+ x=2816.74879403825
+ y=172444.245970535
+ z=-23248305.132252
+ gth=0.0031 gth1 = 0.00002
+ cth=0.0081
+ a=-10.4528701153889
+ r25=10000
+ b=1363.9319167994
+ c=1013209.19138484
+ d=-146294479.644505
+ T0=273.15
+ TR={1+TOLR/100}
+ TB={1+TOLB/100}
.ENDS
*$
.SUBCKT NTCS0603E3103_HT RN Rp Ti  PARAMS: TOLR=0 TOLB=0
X29 RN Rp Ti NTC_BASE Params:
+ w=-12.34230403172
+ x=2881.2571585212
+ y=403597.734300555
+ z=-49342307.1774576
+ gth=0.0031 gth1 = 0.00002
+ cth=0.0081
+ a=-12.342304031723
+ r25=10000
+ b=2881.2571585212
+ c=403597.734300555
+ d=-49342307.1774576
+ T0=273.15
+ TR={1+TOLR/100}
+ TB={1+TOLB/100}
.ENDS
*$
.SUBCKT NTCS0402E3683_HT RN Rp Ti  PARAMS: TOLR=0 TOLB=0
X30 RN Rp Ti NTC_BASE Params:
+ w=-15.267183107948
+ x=5530.5904679316
+ y=-366141.909196042
+ z=22167011.1133658
+ gth=0.0023 gth1 = 0.0000133
+ cth=0.0042
+ a=-15.2671831079486
+ r25=68000
+ b=5530.5904679316
+ c=-366141.909196042
+ d=22167011.1133658
+ T0=273.15
+ TR={1+TOLR/100}
+ TB={1+TOLB/100}
.ENDS
*$
.SUBCKT NTCS0402E3474_HT RN Rp Ti  PARAMS: TOLR=0 TOLB=0
X31 RN Rp Ti NTC_BASE Params:
+ w=-14.122042041123
+ x=4624.725
+ y=-98275
+ z=-7522357
+ gth=0.0023 gth1 = 0.0000133
+ cth=0.0042
+ a=-14.1220420411236
+ r25=470000
+ b=4624.725
+ c=-98275
+ d=-7522357
+ T0=273.15
+ TR={1+TOLR/100}
+ TB={1+TOLB/100}
.ENDS
*$
.SUBCKT NTCS0402E3473_XT RN Rp Ti  PARAMS: TOLR=0 TOLB=0
X32 RN Rp Ti NTC_BASE Params:
+ w=-12.34830154520
+ x=2375.04150212332
+ y=688294.134893528
+ z=-89066341.2521688
+ gth=0.0023 gth1 = 0.0000133
+ cth=0.0042
+ a=-12.348301545201
+ r25=47000
+ b=2375.04150212332
+ c=688294.134893528
+ d=-89066341.2521688
+ T0=273.15
+ TR={1+TOLR/100}
+ TB={1+TOLB/100}
.ENDS
*$
.SUBCKT NTCS0402E3472_MT RN Rp Ti  PARAMS: TOLR=0 TOLB=0
X33 RN Rp Ti NTC_BASE Params:
+ w=-11.68386745134
+ x=3044.58586381301
+ y=240138.301577552
+ z=-32576647.4955603
+ gth=0.0023 gth1 = 0.0000133
+ cth=0.015
+ a=-11.683867451346
+ r25=4700
+ b=3044.58586381301
+ c=240138.301577552
+ d=-32576647.4955603
+ T0=273.15
+ TR={1+TOLR/100}
+ TB={1+TOLB/100}
.ENDS
*$
.SUBCKT NTCS0402E3333_MT RN Rp Ti  PARAMS: TOLR=0 TOLB=0
X34 RN Rp Ti NTC_BASE Params:
+ w=-14.324933144520
+ x=5143.94984985209
+ y=-314375.102305495
+ z=16129553.9022413
+ gth=0.0023 gth1 = 0.0000133
+ cth=0.0042
+ a=-14.3249331445202
+ r25=33000
+ b=5143.94984985209
+ c=-314375.102305495
+ d=16129553.9022413
+ T0=273.15
+ TR={1+TOLR/100}
+ TB={1+TOLB/100}
.ENDS
*$
.SUBCKT NTCS0402E3223_MT RN Rp Ti  PARAMS: TOLR=0 TOLB=0
X35 RN Rp Ti NTC_BASE Params:
+ w=-13.142378763615
+ x=4210.13465565959
+ y=-50179.4939878696
+ z=-10972255.5701807
+ gth=0.0023 gth1 = 0.0000133
+ cth=0.0042
+ a=-13.1423787636159
+ r25=22000
+ b=4210.13465565959
+ c=-50179.4939878696
+ d=-10972255.5701807
+ T0=273.15
+ TR={1+TOLR/100}
+ TB={1+TOLB/100}
.ENDS
*$
.SUBCKT NTCS0402E3214_MT RN Rp Ti  PARAMS: TOLR=0 TOLB=0
X36 RN Rp Ti NTC_BASE Params:
+ w=-13.633890559134
+ x=4624.07407976041
+ y=-162624.034923012
+ z=-1216588.60209115
+ gth=0.0023 gth1 = 0.0000133
+ cth=0.0042
+ a=-13.6338905591344
+ r25=210000
+ b=4624.07407976041
+ c=-162624.034923012
+ d=-1216588.60209115
+ T0=273.15
+ TR={1+TOLR/100}
+ TB={1+TOLB/100}
.ENDS
*$
.SUBCKT NTCS0402E3153_HT RN Rp Ti  PARAMS: TOLR=0 TOLB=0
X37 RN Rp Ti NTC_BASE Params:
+ w=-11.92142256195
+ x=2506.80663963102
+ y=510855.08547963
+ z=-59189761.3953198
+ gth=0.0023 gth1 = 0.0000133
+ cth=0.0042
+ a=-11.921422561955
+ r25=15000
+ b=2506.80663963102
+ c=510855.08547963
+ d=-59189761.3953198
+ T0=273.15
+ TR={1+TOLR/100}
+ TB={1+TOLB/100}
.ENDS
*$
.SUBCKT NTCS0402E3104_HT RN Rp Ti  PARAMS: TOLR=0 TOLB=0
X38 RN Rp Ti NTC_BASE Params:
+ w=-14.543162756715
+ x=4764.8434748393
+ y=-115334.436689962
+ z=-3730492.72657145
+ gth=0.0023 gth1 = 0.0000133
+ cth=0.0042
+ a=-14.5431627567158
+ r25=100000
+ b=4764.8434748393
+ c=-115334.436689962
+ d=-3730492.72657145
+ T0=273.15
+ TR={1+TOLR/100}
+ TB={1+TOLB/100}
.ENDS
*$
.SUBCKT NTCS0402E3103_LT RN Rp Ti  PARAMS: TOLR=0 TOLB=0
X39 RN Rp Ti NTC_BASE Params:
+ w=-12.071363419787
+ x=3503.9022352597
+ y=109390.795353269
+ z=-24154454.7403073
+ gth=0.0023 gth1 = 0.0000133
+ cth=0.0042
+ a=-12.0713634197875
+ r25=10000
+ b=3503.9022352597
+ c=109390.795353269
+ d=-24154454.7403073
+ T0=273.15
+ TR={1+TOLR/100}
+ TB={1+TOLB/100}
.ENDS
*$
.SUBCKT NTCS0402E3103_L1T RN Rp Ti PARAMS: TOLR=0 TOLB=0
X114 Rn Rp Ti NTC_BASE Params:
+ w=-11.1423334705573
+ x=2844.16925014123
+ y=241416.837060782
+ z=-29494710.26406
+ gth=0.0023 gth1 = 0.0000133
+ cth=0.0042
+ a=-11.1423334705573
+ r25=10000
+ b=2844.16925014123
+ c=241416.837060782
+ d=-29494710.26406
+ T0=273.15
+ TR={1+TOLR/100}
+ TB={1+TOLB/100}
.ENDS
*$
.SUBCKT NTCS0402E3103_HT RN Rp Ti  PARAMS: TOLR=0 TOLB=0
X40 RN Rp Ti NTC_BASE Params:
+ w=-11.816831376457
+ x=2488.92228440514
+ y=495163.925955402
+ z=-55693680.8539762
+ gth=0.0023 gth1 = 0.0000133
+ cth=0.0042
+ a=-11.8168313764576
+ r25=10000
+ b=2488.92228440514
+ c=495163.925955402
+ d=-55693680.8539762
+ T0=273.15
+ TR={1+TOLR/100}
+ TB={1+TOLB/100}
.ENDS
*$
.SUBCKT NTCLE213E3303_HB0 RN Rp Ti  PARAMS: TOLR=0 TOLB=0
X41 RN Rp Ti NTC_BASE Params:
+ w=-14.5513561
+ x=4752.725
+ y=-98275
+ z=-7522357
+ gth=0.0022 gth1 = 0.0000033
+ cth=0.018
+ a=-14.55135614
+ r25=30000
+ b=4752.725
+ c=-98275
+ d=-7522357
+ T0=273.15
+ TR={1+TOLR/100}
+ TB={1+TOLB/100}
.ENDS
*$
.SUBCKT NTCLE213E3212_MB0 RN Rp Ti  PARAMS: TOLR=0 TOLB=0
X42 RN Rp Ti NTC_BASE Params:
+ w=-12.002581720610
+ x=3670.667
+ y=-7617.13
+ z=-5914730
+ gth=0.0022 gth1 = 0.0000033
+ cth=0.018
+ a=-21.0133817206104
+ r25=2100
+ b=11886.95
+ c=-2504699
+ d=247033800
+ T0=273.15
+ TR={1+TOLR/100}
+ TB={1+TOLB/100}
.ENDS
*$
.SUBCKT NTCLE213E3123_MB0 RN Rp Ti  PARAMS: TOLR=0 TOLB=0
X43 RN Rp Ti NTC_BASE Params:
+ w=-13.8973229
+ x=4557.725
+ y=-98275
+ z=-7522357
+ gth=0.0022 gth1 = 0.0000033
+ cth=0.018
+ a=-13.89732294
+ r25=12000
+ b=4557.725
+ c=-98275
+ d=-7522357
+ T0=273.15
+ TR={1+TOLR/100}
+ TB={1+TOLB/100}
.ENDS
*$
.SUBCKT NTCLE213E3104_XB0 RN Rp Ti  PARAMS: TOLR=0 TOLB=0
X44 RN Rp Ti NTC_BASE Params:
+ w=-16.0349060
+ x=5459.339
+ y=-191141
+ z=-3328322
+ gth=0.0022 gth1 = 0.0000033
+ cth=0.018
+ a=-16.03490603
+ r25=100000
+ b=5459.339
+ c=-191141
+ d=-3328322
+ T0=273.15
+ TR={1+TOLR/100}
+ TB={1+TOLB/100}
.ENDS
*$
.SUBCKT NTCLE213E3103_LB0 RN Rp Ti  PARAMS: TOLR=0 TOLB=0
X45 RN Rp Ti NTC_BASE Params:
+ w=-12.8922832
+ x=4245.148
+ y=-87493
+ z=-9588114
+ gth=0.0022 gth1 = 0.0000033
+ cth=0.018
+ a=-12.89228328
+ r25=10000
+ b=4245.148
+ c=-87493
+ d=-9588114
+ T0=273.15
+ TR={1+TOLR/100}
+ TB={1+TOLB/100}
.ENDS
*$
.SUBCKT NTCLE213E3103_HB0 RN Rp Ti  PARAMS: TOLR=0 TOLB=0
X46 RN Rp Ti NTC_BASE Params:
+ w=-14.6571976
+ x=4798.842
+ y=-115334
+ z=-3730535
+ gth=0.0022 gth1 = 0.0000033
+ cth=0.018
+ a=-14.65719769
+ r25=10000
+ b=4798.842
+ c=-115334
+ d=-3730535
+ T0=273.15
+ TR={1+TOLR/100}
+ TB={1+TOLB/100}
.ENDS
*$
.SUBCKT NTCLE203E3683_B0 RN Rp Ti  PARAMS: TOLR=0 TOLB=0
X47 RN Rp Ti NTC_BASE Params:
+ w=-16.0349060
+ x=5459.339
+ y=-191141
+ z=-3328322
+ gth=0.0025 gth1 = 0.0000033
+ cth=0.028
+ a=-16.03490603
+ r25=68000
+ b=5459.339
+ c=-191141
+ d=-3328322
+ T0=273.15
+ TR={1+TOLR/100}
+ TB={1+TOLB/100}
.ENDS
*$
.SUBCKT NTCLE203E3502SB0 RN Rp Ti  PARAMS: TOLR=0 TOLB=0
X48 RN Rp Ti NTC_BASE Params:
+ w=-14.6571976
+ x=4798.842
+ y=-115334
+ z=-3730535
+ gth=0.0032 gth1 = 0.0000167
+ cth=0.032
+ a=-14.65719769
+ r25=5000
+ b=4798.842
+ c=-115334
+ d=-3730535
+ T0=273.15
+ TR={1+TOLR/100}
+ TB={1+TOLB/100}
.ENDS
*$
.SUBCKT NTCLE203E3502_B0 RN Rp Ti  PARAMS: TOLR=0 TOLB=0
X49 RN Rp Ti NTC_BASE Params:
+ w=-14.633719574957
+ x=4791.842
+ y=-115334
+ z=-3730535
+ gth=0.0025 gth1 = 0.0000167
+ cth=0.028
+ a=-14.6337195749572
+ r25=5000
+ b=4791.842
+ c=-115334
+ d=-3730535
+ T0=273.15
+ TR={1+TOLR/100}
+ TB={1+TOLB/100}
.ENDS
*$
.SUBCKT NTCLE203E3474_B0 RN Rp Ti  PARAMS: TOLR=0 TOLB=0
X50 RN Rp Ti NTC_BASE Params:
+ w=-17.643882
+ x=6022.726
+ y=-203157
+ z=-7183526
+ gth=0.0025 gth1 = 0.0000167
+ cth=0.028
+ a=-17.6438824
+ r25=470000
+ b=6022.726
+ c=-203157
+ d=-7183526
+ T0=273.15
+ TR={1+TOLR/100}
+ TB={1+TOLB/100}
.ENDS
*$
.SUBCKT NTCLE203E3473_B0 RN Rp Ti  PARAMS: TOLR=0 TOLB=0
X51 RN Rp Ti NTC_BASE Params:
+ w=-15.5321559
+ x=5229.973
+ y=-160451
+ z=-5414091
+ gth=0.0025 gth1 = 0.0000167
+ cth=0.028
+ a=-15.53215593
+ r25=47000
+ b=5229.973
+ c=-160451
+ d=-5414091
+ T0=273.15
+ TR={1+TOLR/100}
+ TB={1+TOLB/100}
.ENDS
*$
.SUBCKT NTCLE203E3472_B0 RN Rp Ti  PARAMS: TOLR=0 TOLB=0
X52 RN Rp Ti NTC_BASE Params:
+ w=-14.633719574957
+ x=4791.842
+ y=-115334
+ z=-3730535
+ gth=0.0025 gth1 = 0.0000167
+ cth=0.028
+ a=-14.6337195749572
+ r25=4700
+ b=4791.842
+ c=-115334
+ d=-3730535
+ T0=273.15
+ TR={1+TOLR/100}
+ TB={1+TOLB/100}
.ENDS
*$
.SUBCKT NTCLE203E3303SB0 RN Rp Ti  PARAMS: TOLR=0 TOLB=0
X53 RN Rp Ti NTC_BASE Params:
+ w=-14.5513561
+ x=4752.725
+ y=-98275
+ z=-7522357
+ gth=0.0032 gth1 = 0.0000167
...

This file has been truncated, please download it to see its full contents.

Credits

alainstas
70 projects • 40 followers
product marketing engineer at Vishay. began to simulate in spice programs in 2014.

Comments