1 / 3
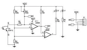
As you can see in the images above, the touch sensor has a pin, bent over the transistor, which will complete the circuit by a touch. The alarm will be set off when you touch the pin of the sensor, turning the LED red and activating the buzzer.
44 projects • 98 followers
Amateur Arduino Developer. Undergraduate. YouTuber (https://www.youtube.com/c/RucksikaaRaajkumar/videos) and Blogger (Arduino Projects by R)


_ztBMuBhMHo.jpg?auto=compress%2Cformat&w=48&h=48&fit=fill&bg=ffffff)








Comments