This is Connor Peskin, Kanin McGuire, and Samuel Diaz's final project for ECEN 2440.
The Idea
Our original idea was to make a 'Plant Nanny,' which monitored soil moisture levels and humidity levels through sensors connected to the MSP432. When conversing with our professor, Arielle Blum, she suggested that we look into particulate matter sensors (PMS), specifically the SPS30, an economic sensor manufactured by Sensirion. All group members were into the idea of the PMS since it would be a simple system, with a LCD displaying the readings from the SPS30.
The Process
Before we even began to work with the MSP432, we made sure to test the equipment we received was working. The verification of the each element was done with the utilization of an Arduino Uno to test simple code and a Saleae logic analyzer to confirm I2C communication. The following is a snapshot of confirmed communication with the SPS30:
The SPS30 transfers data in a frame layer designed by Sensirion, refereed to as the SHDLC frame layer through UART. Sensirion provides very good documentation and code to help work with these frame layers. We had to create a UART driver that was compatible with the SHDLC code provided that utilized this driver. This UART driver was all MSP432P401R oriented functions to setup, transfer, and receive data to and from the sensor.
Once we successfully implemented the UART driver and had structures of data, we created the drivers to communicate with the LCD screen. We wrote the code to communicate with the LCD separately, then later combined both the SPS30 and the LCD code to create the working prototype.
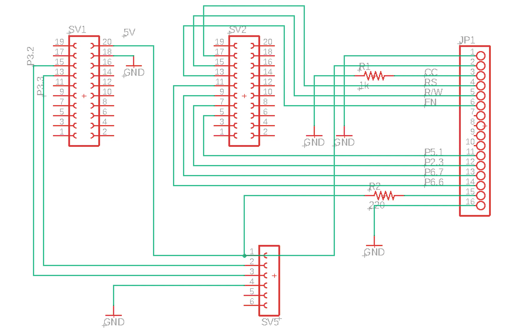
With the successful implementations using a breadboard, we transitioned to using a custom PCB. It ended up being wires and two resistors, allowing for a clean setup without a mess of wires.
The end result:










Comments