Jon Dawson's Pi Pico Rx Is a Compact Raspberry Pi Pico SDR Inspired by Crystal Radio Kits

An introduction to electronics as a youth gives rise to a clever QSD software-defined radio design, making full use of the RP2040 chip.

Maker Jon Dawson has built a modern software-defined radio inspired by the crystal set kits of his youth — powered by a Raspberry Pi Pico and its RP2040 microcontroller: the Pi Pico Rx.

"My first step into the world of electronics was with a crystal radio [kit]," Dawson explains. "Back then, I don't think it has ever occurred to me that I could make a radio myself, so I wasn't expecting it to work. But when I put the earphone in, I was amazed to hear very faint sounds coming through. I couldn't believe that building a radio could be so simple, and the best part was, it didn't need any batteries! That little experience sparked my interest in electronics."

The Pi Pico Rx is a QSD software-defined radio powered by a Raspberry Pi Pico's RP2040 microcontroller. (📷: Jon Dawson)

From that, a lifelong hobby was born — and the Pi Pico Rx, a modernized take on the crystal radio kit that swaps battery-free operation for a lot more flexibility. "Armed with just a Raspberry Pi Pico, an analog switch, and an op-amp," Dawson writes of the device's design, "we now have the power to construct a capable SDR [Software-Defined Radio] receiver covering the LW, MW, and SW bands. With the ability to receive signals from halfway around the globe. I can't help but think that my younger self would have been truly impressed!"

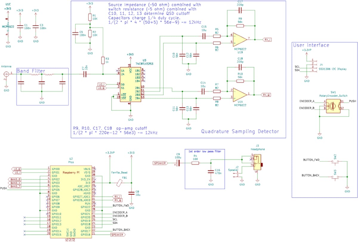
The radio itself is based on a quadrature sampling detector (QSD) design, as popularized by Dan Tayloe and often known as a Tayloe QSD, which provides a high-quality mixer using a low-cost analog switch. The usual quadrature oscillator, though, is missing — replaced by the Raspberry Pi Pico, which generates the required signal using the Programmable Input/Output (PIO) blocks to leave the CPU cores free for other tasks. "Without overclocking the device," Dawson notes, "this supports frequencies up to about 30MHz, conveniently covering the LW, MW, and SW bands."

The custom PCB is sandwiched between two others, forming a simple yet effective housing. (📷: Jon Dawson)

The RP2040's analog to digital converter samples the IQ output from the receiver with around 250kHz of bandwidth, using a clever round robin approach to capture both channels, and provides an audio output using CPU-based AM, FM, SSB, and CW demodulation algorithms outputting to a pulse-width modulation (PWM) signal. Everything is mounted on a custom circuit board, sandwiched between two other boards acting as a case, with a small display acting as the user interface.

The project is heavily detailed on Dawson's website, including schematics.

ghalfacree

Freelance journalist, technical author, hacker, tinkerer, erstwhile sysadmin. For hire: freelance@halfacree.co.uk.

Latest Articles